2020-02-13 - Nº 250
Editorial
Esta é a Newsletter Nº 250 que se apresenta com o mesmo formato que as anteriores. Se gostar da Newsletter partilhe-a!
Todas as Newsletters encontram-se indexadas no link.
Esta Newsletter tem os seguintes tópicos:
Faz hoje anos que nascia, em 1805, o matemático alemão Peter Gustav Lejeune Dirichlet. Tendo feito valiosas contribuições para teoria dos números, análise e mecânica, Dirichlet é mais conhecido pelos seus trabalhos sobre condições para a convergência de séries trigonométricas e o uso das séries para representar funções arbitrárias. Ele, em 1837, propôs a definição moderna de uma função. Em mecânica, ele investigou o equilíbrio de sistemas e a teoria do potencial. Isso levou-o ao problema de Dirichlet, relativo às funções harmónicas com determinadas condições de fronteira. Dirichlet é considerado o fundador da teoria das séries de Fourier, tendo corrigido os erros anteriores de outros investigadores nos escritos de Fourier. Um dos seus alunos era Riemann. Em 1855, ele sucedeu Carl Friedrich Gauss na Universidade de Göttingen.
Faz também hoje anos que nascia, em 1834, o químico alemão Heinrich Caro. Ele inventou novos processos químicos industriais que permitiram à empresa alemã BASF (Badische Anilin und Soda Fabrik) tornar-se o principal fabricante de corantes sintéticos durante duas décadas, a partir de 1869. Antes de se juntar a eles (1866), ele beneficiou do tempo que passou na Inglaterra, trabalhando em malveína (o primeiro corante sintético) e aprendendo sobre os novos corantes sintéticos que William Perkins tinha desenvolvido. Caro melhorou esses métodos de síntese e impulsionou a ascensão da indústria alemã de corantes, que levou ao domínio mais amplo da Alemanha na química industrial e ao surgimento do laboratório de pesquisa industrial. Ele ajudou a sintetizar a alizarina artificial (um corante natural), descobriu o azul de metileno (1877), o primeiro corante azo ácido (1878) e o poderoso agente oxidante, o ácido de Caro, o H2SO5 (1898).
Faz igual hoje anos que nascia, em 1910, o físico e inventor norte-americano William Shockley. Juntamente com John Bardeen e Walter H. Brattain recebeu o prémio Nobel da física pelo desenvolvimento do transístor, um dispositivo que substituiu a menos eficiente válvula e deu origem à era da electrónica miniaturizada como a conhecemos hoje.
Por fim, nascia em 1923, Chuck Yeager. Este Piloto norte-americano alcançou inúmeros recordes de velocidade, dos quais o mais famoso é o primeiro voo tripulado mais rápido que o som. O Bell X-1 foi construído como um avião de pesquisa para atingir velocidades e altitudes extremas. Em 14 de Outubro de 1947, o X-1 foi levantado do chão num B-29 e transportado para 6.400 m. Ele soltou-se, disparando quatro foguetes de combustível líquido, o que o levou a uma velocidade supersónica de Mach 1,06 e a uma altitude máxima de 45.000 pés (13.700 m).
Nesta semana que passou e numa colaboração entre a ESA e a NASA foi lançada a Solar Orbiter. Procurando uma visão dos pólos norte e sul do Sol, a Solar Orbiter viajará para fora do plano eclíptico - o cinturão do espaço, aproximadamente alinhado com o equador do Sol, através do qual os planetas orbitam. Passando pela Terra e repetidamente em volta de Vénus, a sonda aproximar-se-á do Sol e subirá mais acima da eclíptica até ter uma visão panorâmica dos pólos.
Também esta semana que passou ficámos a conhecer a nova versão do software Raspbian para o Raspberry PI. Esta distro baseada no Debian buster tem como principais alterações, melhorias ao nivel do gestor de ficheiros PCmanFM, do leitor de ecrã Orca, melhorias ao nivel do Scratch 3 e do Thonny e ainda no controlo de volume / mixer e a capacidade de instalar os jogos do livro "Code the Classics – Volume 1".
Na Newsletter desta semana apresentamos diversos projetos de maker. É apresentada também a revista newelectronics de 11 de Fevereiro.
João Alves ([email protected])
O conteúdo da Newsletter encontra-se sob a licença
Creative Commons Attribution-NonCommercial-ShareAlike 4.0 International License.
Novidades da Semana
ESA, NASA’s Solar Orbiter Soon to Launch on Voyage to Sun
"It will be a dark winter’s night when Solar Orbiter launches from Florida on its journey to the source of all light on Earth, the Sun. The mission, a collaboration between ESA (the European Space Agency) and NASA, is scheduled to begin Feb. 9, 2020, during a two-hour launch window that opens at 11:03 p.m. EST. The two-ton spacecraft launches from Cape Canaveral on a United Launch Alliance Atlas V rocket. Seeking a view of the Sun’s north and south poles, Solar Orbiter will journey out of the ecliptic plane — the belt of space, roughly aligned with the Sun’s equator, through which the planets orbit. Slinging past Earth and repeatedly around Venus, the spacecraft will draw near the Sun and climb higher above the ecliptic until it has a bird’s eye view of the poles. There, Solar Orbiter will try to answer basic questions about the Sun, whose every burp and breeze holds sway over the solar system." [...]
A new Raspbian update
"The last major release of Raspbian was the Buster version we launched alongside Raspberry Pi 4 last year. There was a minor release a couple of months later, which was mostly just bug-fixes for the first release (hence no blog post), but today’s release has a few changes that we thought it was worth bringing to your attention. File manager changes We previously made some significant changes to the PCmanFM file manager included as part of the Raspberry Pi Desktop; we added a cutdown mode which removes a lot of the less commonly used functions, and we set this as the default mode. One of the things we removed for this mode is the Places view, an optional view for the left-hand pane of the window which provides direct access to a few specific locations in the file system. We felt that the directory browser was more useful, so we chose to show that instead. But one useful feature of Places is that it displays external devices, such as USB drives, and these are somewhat awkward to find in the file manager otherwise." [...]
Outras Notícias
New AI technology from Arm delivers unprecedented on-device intelligence for IoT
"Today, Arm announced significant additions to its artificial intelligence (AI) platform, including new machine learning (ML) IP, the Arm® Cortex®-M55 processor and Arm Ethos™-U55 NPU, the industry’s first microNPU (Neural Processing Unit) for Cortex-M, designed to deliver a combined 480x leap in ML performance to microcontrollers. The new IP and supporting unified toolchain enable AI hardware and software developers with more ways to innovate as a result of unprecedented levels of on-device ML processing for billions of small, power-constrained IoT and embedded devices. “Enabling AI everywhere requires device makers and developers to deliver machine learning locally on billions, and ultimately trillions of devices,” said Dipti Vachani, senior vice president and general manager, Automotive and IoT Line of Business, Arm. “With these additions to our AI platform, no device is left behind as on-device ML on the tiniest devices will be the new normal, unleashing the potential of AI securely across a vast range of life-changing applications.” As the IoT intersects with AI advancements and the rollout of 5G, more on-device intelligence means that smaller, cost-sensitive devices can be smarter and more capable while benefiting from greater privacy and reliability due to less reliance on the cloud or internet. By delivering this intelligence on microcontrollers designed securely from the ground up, Arm is reducing silicon and development costs and speeding up time to market for product manufacturers looking to efficiently enhance digital signal processing (DSP) and ML capabilities on-device. Arm Cortex-M55: Arm’s most AI-capable Cortex-M processor Cortex-M processors have become the computing platform of choice for developers, with Arm partners shipping more than 50 billion chips based on Cortex-M into a vast range of customer applications." [...]
NASA Selects Four Possible Missions to Study the Secrets of the Solar System
"NASA has selected four Discovery Program investigations to develop concept studies for new missions. Although they’re not official missions yet and some ultimately may not be chosen to move forward, the selections focus on compelling targets and science that are not covered by NASA’s active missions or recent selections. Final selections will be made next year. NASA’s Discovery Program invites scientists and engineers to assemble a team to design exciting planetary science missions that deepen what we know about the solar system and our place in it. These missions will provide frequent flight opportunities for focused planetary science investigations. The goal of the program is to address pressing questions in planetary science and increase our understanding of our solar system." [...]
Samsung’s 108Mp ISOCELL Bright HM1 Delivers Brighter Ultra-High-Res Images with Industry-First Nonacell Technology
"Samsung Electronics Co., Ltd., a world leader in advanced semiconductor technology, today introduced its next-generation 108-megapixel (Mp) image sensor, Samsung ISOCELL Bright HM1. With a spectrum of light-enhancing technologies spanning from Nonacell and Smart-ISO to real-time HDR, ISOCELL Bright HM1 allows brighter and more detailed 108Mp photographs and crystal-clear 8K videos at 24 frames per second (fps), even under extreme lighting conditions. “To capture meaningful moments in our lives, Samsung has been driving innovations in pixel and logic technologies that enable ISOCELL image sensors to take astounding photographs even when lighting conditions aren’t ideal,” said Yongin Park, executive vice president of the sensor business at Samsung Electronics. “By adopting Nonacell and Smart-ISO technologies, the 108Mp ISOCELL Bright HM1 helps take vivid high-resolution pictures across a wide range of lighting environments.” At a 1/1.33” scale with 108-million 0.8μm pixels, the ISOCELL Bright HM1 features the industry’s first state-of-the-art Nonacell technology, which delivers brighter images in low-light settings. In 2017, Samsung introduced Tetracell, a pixel-binning technology with a special two-by-two array that merges four neighboring pixels to work as a single large pixel. Nonacell is an enhanced version of Tetracell with a three-by-three pixel structure." [...]
Arduino 1.8.12 is out!
"Today, we are excited to announce the arrival of the Arduino IDE 1.8.12. Wow! Another release just after two weeks, you ask? Well, we fixed some serious bugs related to the compiler, and more importantly, we had to take a step back with respect to the transition to the new Java Virtual Machine from OpenJDK. Since we had received so many reports from our users, we decided to do a release with the old JVM in order to have a bit more time to properly handle those issues and at the same time guarantee a better experience to our users. As usual, if you are curious, you can find the full changelog and contributors in the release notes here." [...]
STM32L5: The New Security Flagship with TF-M, TrustZone, and so Much More
"The STM32L5 series of microcontrollers is one of the first to receive the PSA Certified Level 2 accreditation from Arm®, and it is now in mass production. The STM32L5x2 are available, along with the STM32L552E-EV evaluation board, the STM32L562E-DK Discovery kit, and the NUCLEO-L552ZE-Q. When we first introduced the STM32L5 at the end of 2018, its Cortex® -M33 inaugurated ST’s support for TrustZone®, which enables engineers to segregate certain resources and code in a secure environment to protect it against hacks, among other things. However, it’s only one of the many security features in the STM32L5, and the PSA Certified Level 2 certification anchors the new MCUs as a flagship solution for teams looking to prioritize advanced security features. " [...]
New PIC® MCU Family Moves Software Tasks to Hardware for Faster System Response
"Microchip’s PIC18-Q43 family combines more Core Independent Peripherals and an extensive development tool ecosystem for improved designs in real-time control and connected applications In microcontroller (MCU) based system design, software is often the bottleneck for both time to market and system performance. By offloading many software tasks to hardware, Microchip Technology Inc.’s (Nasdaq: MCHP) next generation PIC18-Q43 family helps developers bring higher performing solutions to market faster. The family’s combination of peripherals offers users greater versatility and simplicity when creating custom hardware-based functions with easy to use development tools. Configurable peripherals are smartly interconnected to allow near zero latency sharing of data, logic inputs or analog signals without additional code for improved system response. Ideal for a variety of real-time control and connected applications, including home appliances, security systems, motor and industrial control, lighting and Internet of Things (IoT), the PIC18-Q43 family helps reduce board space, Bill of Materials (BoM), overall costs and time to market. Core Independent Peripherals (CIPs) are peripherals that have been designed with additional capabilities to handle a variety of tasks without the need for intervention from the Central Processing Unit (CPU)." [...]
Up Close with Lakefield – Intel’s Chip with Award-Winning Foveros 3D Tech
"The fingernail-size Intel chip with Foveros technology is a first-of-its kind. With Foveros, processors are built in a totally new way: not with the various IPs spread out flat in two dimensions, but with them stacked in three dimensions. Think of a chip designed as a layer cake (a 1-millimeter-thick layer cake) versus a chip with a more-traditional pancake-like design. Intel’s Foveros advanced packaging technology allows Intel to “mix and match” technology IP blocks with various memory and I/O elements – all in a small physical package for significantly reduced board size. The first product designed this way is “Lakefield,” the Intel® Core™ processor with Intel hybrid technology. Industry analyst firm The Linley Group recently named Intel’s Foveros 3D-stacking technology as “Best Technology” in its 2019 Analysts’ Choice Awards." [...]
XMOS announces world’s lowest cost, most flexible AI processor
"From the company that brought out the highest performing voice interface for under a dollar, comes xcore.ai — the fast, flexible and economical processor, designed for the AIoT Tech company XMOS today announces xcore.ai — its new, disruptive crossover processor for the AIoT market, which delivers high-performance AI, DSP, control and IO in a single device with prices from $1. Traditionally this type of capability would be deployed either through a powerful (and costly) applications processor or a microcontroller with additional components to accelerate key capabilities. However, the new xcore.ai crossover processor from XMOS is architected to deliver real-time inferencing and decisioning at the edge, as well as signal processing, control and communications, enabling electronics manufacturers to integrate high-performance processing and intelligence economically into their products. Today’s smart devices typically require energy-hungry and costly connectivity to the cloud. This comes marred with challenges around latency, connectivity, privacy and energy consumption. By providing efficient, high-performance compute at the edge, xcore.ai delivers solutions to each of these challenges while keeping cost low and design potential high." [...]
Ciência e Tecnologia
“Sensorized” skin helps soft robots find their bearings
"Flexible sensors and an artificial intelligence model tell deformable robots how their bodies are positioned in a 3D environment. For the first time, MIT researchers have enabled a soft robotic arm to understand its configuration in 3D space, by leveraging only motion and position data from its own “sensorized” skin. Soft robots constructed from highly compliant materials, similar to those found in living organisms, are being championed as safer, and more adaptable, resilient, and bioinspired alternatives to traditional rigid robots. But giving autonomous control to these deformable robots is a monumental task because they can move in a virtually infinite number of directions at any given moment. That makes it difficult to train planning and control models that drive automation. Traditional methods to achieve autonomous control use large systems of multiple motion-capture cameras that provide the robots feedback about 3D movement and positions." [...]
Printing tiny, high-precision objects in a matter of seconds
"Researchers at EPFL have developed a new, high-precision method for 3D-printing small, soft objects. The process, which takes less than 30 seconds from start to finish, has potential applications in a wide range of fields, including 3D bioprinting. It all starts with a translucent liquid. Then, as if by magic, darker spots begin to form in the small, spinning container until, barely half a minute later, the finished product takes shape. This groundbreaking 3D-printing method, developed by researchers at EPFL’s Laboratory of Applied Photonics Devices (LAPD), can be used to make tiny objects with unprecedented precision and resolution – all in record time. The team has published its findings in the journal Nature Communications, and a spin-off, Readily3D, has been set up to develop and market the system." [...]
Artificial atoms create stable qubits for quantum computing
"In a breakthrough for quantum computing, researchers at UNSW Sydney have made improved qubits using concepts from high school chemistry. Quantum engineers from UNSW Sydney have created artificial atoms in silicon chips that offer improved stability for quantum computing. In a paper published today in Nature Communications, UNSW quantum computing researchers describe how they created artificial atoms in a silicon ‘quantum dot’, a tiny space in a quantum circuit where electrons are used as qubits (or quantum bits), the basic units of quantum information. Scientia Professor Andrew Dzurak explains that unlike a real atom, an artificial atom has no nucleus, but it still has shells of electrons whizzing around the centre of the device, rather than around the atom’s nucleus “The idea of creating artificial atoms using electrons is not new, in fact it was first proposed theoretically in the 1930s and then experimentally demonstrated in the 1990s – although not in silicon. We first made a rudimentary version of it in silicon back in 2013,” says Professor Dzurak, who is an ARC Laureate Fellow and is also director of the Australian National Fabrication Facility at UNSW, where the quantum dot device was manufactured. “But what really excites us about our latest research is that artificial atoms with a higher number of electrons turn out to be much more robust qubits than previously thought possible, meaning they can be reliably used for calculations in quantum computers." [...]
A novel formulation to explain heat propagation
"Researchers at EPFL and MARVEL have developed a novel formulation that describes how heat spreads within crystalline materials. This can explain why and under which conditions heat propagation becomes fluid-like rather than diffusive. Their equations will make it easier to design next-generation electronic devices at the nanoscale, in which these phenomena can become prevalent. Fourier’s well-known heat equation describes how temperatures change over space and time when heat flows in a solid material. The formulation was developed in 1822 by Joseph Fourier, a French mathematician and physicist hired by Napoleon to increase a cannon’s rate of fire, which was limited by overheating. Fourier’s equation works well to describe conduction in macroscopic objects (several millimeters in size or larger) and at high temperatures." [...]
New quasiparticle unveiled in room temperature semiconductors
"Physicists from Switzerland and Germany have unveiled fingerprints of the long-sought particle known as Mahan exciton in the room temperature optical response of the popular methylammonium lead halide perovskites. The optical properties of semiconductors are governed by the so-called “excitons”, which are bound pairs of negative electrons and positive holes. Excitons are important because they transport energy (with no net charge) across materials and thus they play a crucial role in a number of optoelectronic devices. The ability to control the excitonic properties of semiconductors (by tuning parameters such as temperature, pressure, charge density, electric and magnetic fields) is key to broadening the range and diversity of applications. In particular, when the density of charge carriers (electrons and holes) increases, excitons tend to melt and a semiconductor eventually turns into a metal at the so-called Mott density. However, back in 1967, Gerald Mahan predicted that a different type of exciton can still persist above the Mott density." [...]
New class of materials shows strange electron properties
"A method to observe a new class of topological materials, called Weyl semimetals, was developed by researchers at Penn State, MIT, Tohoku University, Japan and the Indonesian Institute of Sciences. The material’s unusual electronic properties could be useful in future electronics and in quantum physics. “Weyl semimetals are interesting because their electron transport shows some unusual behavior,” says Shengxi Huang, assistant professor of electrical engineering, Penn State. “For example, they can show negative magnetoresistance, which means when you apply a magnetic field, the resistance drops. With many conventional materials, it increases.” In Weyl semimetals, the electronic band structure is different from normal. The electrons have chirality, meaning "handedness."" [...]
Solar power at night?
"What if solar cells worked at night? That’s no joke, according to Jeremy Munday, professor in the Department of Electrical and Computer Engineering at UC Davis. In fact, a specially designed photovoltaic cell could generate up to 50 watts of power per square meter under ideal conditions at night, about a quarter of what a conventional solar panel can generate in daytime, according to a concept paper by Munday and graduate student Tristan Deppe. The article was published in, and featured on the cover of, the January 2020 issue of ACS Photonics. Munday, who recently joined UC Davis from the University of Maryland, is developing prototypes of these nighttime solar cells that can generate small amounts of power. The researchers hope to improve the power output and efficiency of the devices." [...]
Quantum Leap for Imaging Could Advance Radar Tech
"A new imaging method which exploits the unique properties of quantum-entangled photons to reveal hidden information could help move forward the developing field of quantum radar. Physicists from the University of Glasgow’s Optics Group describe in a paper published today in Science Advances how they used a technique known as quantum illumination to image through noise. Light is comprised of photons and the method in which an image is captured classically is to use all of the photons detected on the camera to form an image. When enough background noise is added to the image, either through natural phenomena or by a deliberate attempt to obscure the image from an observer, it can become impossible to separate the ‘true’ image from the noise. Using quantum illumination the quantum correlations between entangled photons may be used to allow an observer to preferentially filter out false information and noise from an image, allowing the ‘true’ image to be revealed. One potential application for the process is quantum radar, which would use quantum light to make it impossible for objects to be obscured from radar detection by spoofing a signal – a valuable advance for both military and civilian operations." [...]
Automated system can rewrite outdated sentences in Wikipedia articles
"Text-generating tool pinpoints and replaces specific information in sentences while retaining humanlike grammar and style. A system created by MIT researchers could be used to automatically update factual inconsistencies in Wikipedia articles, reducing time and effort spent by human editors who now do the task manually. Wikipedia comprises millions of articles that are in constant need of edits to reflect new information. That can involve article expansions, major rewrites, or more routine modifications such as updating numbers, dates, names, and locations. Currently, humans across the globe volunteer their time to make these edits. In a paper being presented at the AAAI Conference on Artificial Intelligence, the researchers describe a text-generating system that pinpoints and replaces specific information in relevant Wikipedia sentences, while keeping the language similar to how humans write and edit." [...]
Documentação
A documentação é parte essencial do processo de aprendizagem e a Internet além de artigos interessantes de explorar também tem alguma documentação em formato PDF interessante de ler. Todos os links aqui apresentados são para conteúdo disponibilizado livremente pelo editor do livro.
newelectronics 11 Fevereiro 2020
"New Electronics is a fortnightly magazine focusing on technological innovation, news and the latest developments in the electronics sector. Downloadable as a digital page turner or pdf file, or offered as a hard copy, the New Electronics magazine is available in a format to suit you. " [...]
Projetos Maker
Diversos Projetos interessantes.
Rotary Cellphone
"Why a rotary cellphone? Because in a finicky, annoying, touchscreen world of hyperconnected people using phones they have no control over or understanding of, I wanted something that would be entirely mine, personal, and absolutely tactile, while also giving me an excuse for not texting. The point isn't to be anachronistic. It's to show that it's possible to have a perfectly usable phone that goes as far from having a touchscreen as I can imagine, and which in some ways may actually be more functional. More functional how? Real, removable antenna with an SMA connector." [...]
arduino-switcheroonie
"A really simple macro keyboard project using an arduino. Useful for OBS for switching between scenes etc. Roughly costs about $5-6 in total and as you can see below it's really simple! Hardware - Arduino Pro Micro* - 4x4 Keypad* - Perfboard* - Header pins, male and female*" [...]
Mechanical 7 Segment Display Driven by an Arduino Mega
"I’ve always been fascinated with mechanical flip displays, like the ones used in airports, and mechanical 7 segment displays like those used in old ball game score boards. I came across a project online in which the builder had started putting together a single digit seven segment display which used solenoids controlled by an Arduino to actuate it. I have seen micro servos used in all sorts of robots and bionic arms, so I thought it would be a nice idea to try and actuate a 7 segment display using servos. The Arduino Uno, which I usually use for Arduino projects, only has 6 PWM outputs, so I had to get the Arduino Mega. The Mega has 15 PWM outputs, so it was perfect to duplicate some parts of the code and make a two digit display which could count down from 99 (or up to 99). Here is a full guide with the Arduino code and the 3D print files to build your own mechanical 7 segment display using an Arduino Mega and 14 micro servos." [...]
Water Level Indicator | Transistor basic circuits
"The water level indicator is the best electronic starter device indicating the water level and saves water correspondingly. A water-level marker is an electronic circuit device that transfers data back to control board to show whether a waterway has a high or low water level. Some water level markers utilize a mix of test sensors or changes to detect water levels. The reason for a water level pointer is to measure and oversee water levels in a water tank. The control board can likewise be customized to consequently turn on the water once levels get excessively low and top off the water back to the sufficient level. " [...]
High Performance Imaging
"Using the Genesys ZU 3EG to implement an image processing pipeline with the latest Xilinx image processing IP cores. Image processing is at the heart of many applications from simple embedded vision to autonomous vehicles and drones. The Xilinx MPSoC with its built in DisplayPort capability and support for MIPI DPhy in the programmable logic IO makes a great embedded vision platform. These capabilities enable us to create a complex embedded vision and vision based processing systems which use artificial intelligence and machine learning. In this project we are going to explore getting an image processing chain up and running using the PCAM and Display Port. We can then add in High Level Synthesis IP cores to further process the image to demonstrate the capabilities of the board." [...]
Arduino as Waveform Synthesizer for Music
"Imitate musical instruments and make music with an Arduino and only few external components! Most of you already know the tone() function from the Arduino Library. But this simply spits out a square wave and so it sounds rather boring. But with a simple trick we can generate any waveform with an Arduino and a small circuitry, and with this even imitate musical instruments! In this project, I use the Timer/Counter 2 of the ATmega328 MCU to generate a PWM signal. After low-pass filtering with some resistors and capacitors, we get either a sine, sawtooth or rectangle wave with programmable frequency and duty cycle." [...]
Capacitive Touch Sensing Grid
"Build a 6x6 grid with an MPR121, expanding possible inputs from a mere 12 to 36! Capacitive Sensing A capacitor is simply two conductors with an insulator in between. This allows for a charge to be stored and then discharged. This also lets changes in its capacitance be sensed, such as a finger coming into contact with a copper pad. To read more about how capacitive touch sensing works, you can view this article. Necessary Components The most important part of any capacitive-sensing circuit is the capacitive sensor." [...]
BLE Synth with the Feather nRF52840 and Circuit Playground Bluefruit
"In this project, Bluetooth Low Energy (BLE) is used to have a Feather nRF52840 and Circuit Playground Bluefruit communicate with each other to create a wireless 8-bit music synthesizer. The Feather has 12 buttons attached to its I/O pins. Each time a button is pressed, it sends a BLE packet to the Circuit Playground Bluefruit. When the Circuit Playground Bluefruit receives those packets, it swirls its on-board NeoPixels in a specific color and plays a tone. The Bluefruit Playground App This project was inspired by the tone example in the Bluefruit Playground App. With the app, you may connect your Circuit Playground Bluefruit board to your iOS device and then play with a series of examples, each with a user interface to allowing control of the Circuit Playground Bluefruit sensors." [...]
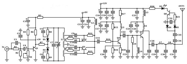
5km FM Transmitter
"This is a good quality FM transmitter with 5km range and stable frequency brought by the modified oscillator, which is actually two oscillators built around Q2 and Q3 working at around 50MHz in anti-phase. The output is taken at the two collectors, where the frequencies of the two oscillators combine to form FM signal. This will provide a greater stability than normal single ended oscillators. The modulation is done via the dual varicap D1/D2 and the variable capacitor C8. By changing the reverse bias voltage on the varicap (according to an input signal) you essentially change their capacitance thus the resonance frequency of the tank circuit. This leads to frequency modulation of the input signal virtually." [...]
snopf USB password token
"snopf is a very simple, yet effective and easy to use USB password tool. The snopf USB device creates a unique and strong password for every service from the same 128 bit secret which never leaves the token. Whenever snopf is plugged into the computer you can make a password request and then the red LED will light up. If you press the button within 10 seconds snopf will imitate a keyboard and type the password for the requested service. snopf is designed as a hardware-based password generator to tackle the security issues most commonly encountered with stored passwords on ordinary PCs, such as reading of password files by malware or browser exploits. It generates passwords deterministically from a securely kept master secret unaccessible to software running on the host." [...]
0 to 5V output Analog Hall Sensor for Foot Controller
"This project includes an analog Hall Effect sensor and an Op-Amp circuit which can be used as position or angular sensing with the benefits of no contact and wearing, high stability and wide sensing range. Two configurations of the magnet and Hall sensors are analyzed. Trimmer Potentiometer PR2 provided to adjust the offset and PR1 helps to set the system gain. The Op-Amp circuit helps to achieve the desired output bias and range. The sensor provides an approximately linear response, adapt wide magnet types and field range. DRV5053 Sensor is the heart of the project." [...]
Universal Digital counter circuit using CD4510 & CD4543
"Imagine you want to learn digital and build a counter circuit. This is a Universal digital counter circuit on 7 segments LED display. You may like it. It uses CD4510 & CD4543 as main parts. It is cheap due to the basic components. You can buy it in any electronics store." [...]
Mini Weather Station Using Arduino Nano
"This is a simple and fun project with pocket friendly budget. Introduction Capturing physical data in real time is always fascinating. In this project you will notonly be able to capture three fundamental physical parameters for weatherpredication viz. temperature, humidity and atmospheric pressure, but also beable to display the real time data on a LCD screen. Description and Working Principle The twosensors used in this project are BMP-280 and DHT-11. The former senses thetemperature and atmospheric pressure whereas the later senses the relative humidity.The DHT-11 could have been done with by using BME-280 (it can measure humidityalso) instead of the BMP-280, but if the cost is taken into account then usingthe combination of sensors used here is much more economical for DIY projects.It should also be noticed that although DHT-11 is capable of sensing bothtemperature and humidity, it is used for humidity sensing only because itstemperature sensing resolution is +/-2° compared to +/-.5° for BMP-280." [...]
2-Stroke Engine
"See how a 2-stroke engine works by using NeoPixels. Made a 3-cylinder, 2-stroke engine to show my students how the three different types of fuel induction happens inside the 2 strokes. I used NeoPixels and an absolute rotary encoder to fire the NeoPixels. " [...]
Simple Heart Rate Sensor Using Arduino
"This project will let you build a simple heart rate monitor using the Arduino Nano and a few other components. " [...]
Make a Game Console Using Your Raspberry Pi!
"Do you want to play retro games without paying for the expensive old consoles? You can do just that with the Raspberry Pi. The Raspberry Pi is a "credit card-sized computer" that is capable of many cool things. There are many different types of these. The Pi is readily available in most online retailers like Amazon. In this project, you will learn how to turn your Raspberry Pi into a full-on gaming console emulator using RetroPie." [...]
Flip-Clock smart alarm-clock
"The Flip-Clock is an old stylish, classic alarm clock with up to date features, such as automatic time adjustment, weather forecast, FM radio or Spotify playback. The device consists of three 3D printed flip digits, a PCB with integrated drivers for the digit controlling stepper motors and a Raspberry Pi 3 A+ with 3W speakers to run the main code. All the mechanics and electronics are mounted within an 3D printed elegant cover. Additionally, a snoozer bar, two rotary encoders and a RGBW LED strip are included for the user interface. " [...]
LittleArm V3
"A Fully 3D Printed Arduino Robot Arm Designed for Hobby and STEM We want to build STEM kits that get kids excited about technology. So far we have created and launched nearly 10 kits. And now we want to improve our original Arduino Robot Arm again. We have stayed true to our principles and have made the V3 simpler and more reliable to build and use. So that classrooms can continue to have a great robot arm to implement into their curriculum. Whats the "V3" The V3 is the third version of the LittleArm that we have made." [...]
Bluetooth Cycling Speed & Cadence Sensor Display with Clue
"Learn to read cycling speed and cadence sensor data over Bluetooth LE and display data on your CLUE board's screen! Using our Bluefruit libraries and CircuitPython, it's now possible to connect to multiple devices, in the case of separate speed and cadence sensors, as well as dual sensor devices that present as a single BLE peripheral. The adafruit_clue library is used to help keep things simple, so you can write the wheel and crank revolution text to the display without diving into complicated display code. In a future project, we'll cover the math needed to convert these raw revolution values into speed and cadence like you'll see on a typical bike computer or cycling app. This project will get you familiar with reading and displaying data directly onto the CLUE. " [...]
ESP8266 Thermometer
"ESP8266-01 and DS18B20 temperature server. The sketch is loaded to the ROM of the ESP-01, the Arduino is used for programming only, after that the ESP is an independent server. The ESP is connected to the local network. On request from any internet browser connected to the same network, the ESP server responds with a new temperature reading, otherwise the server is listening for requests. For uploading the sketch to the ESP-01 you need an Arduino Uno or USB to SERIAL adaptor. The Arduino is hard wired Reset so the mc doesn't take part, only the USB to Serial is used." [...]
Mini Digital LUX Meter
"What is a lux meter?A digital Lux Meter is a device to measure the intensity of a source of light. A lux meter will be used in photography to estimate how bright the flash is and also the encircling ambient lighting. working principle of lux meter :Most of the lux meter consists of a body, photocell or light sensor, and display. The light that falls on to the photocell or sensor contains energy that is transformed into electric current. Indeed, the measure of current depends on the light that strokes the photocell or light sensor. Lux meters read the electrical current calculate the appropriate value, and show this value on its display." [...]
DIY Bluetooth Macro Keypad
"In this Instructable we are going to take a look at using the built-in Bluetooth of the ESP32 to emulate a Bluetooth Keyboard. Bluetooth HID (Human Interface Device) is the protocol used by regular Bluetooth keyboard and mice and its possible to emulate this with just an ESP32, which is great! With some ESP32 development boards starting at less than $5* delivered, this is a really inexpensive and simple way to create wireless custom keyboards such as a Macro keypads. Macro keypads can be used for controlling various application like Video editors or Photoshop, personally I use mine for controlling scenes in OBS when I am making videos or streaming. We’ll first look at how to use the ESP32 HID keyboard library and then I will show you how I used this to build a battery powered Bluetooth Macro Keypad. Supplies: TinyPICO ESP32 Dev board (Any ESP32 can work) 4*4 Matrix Keypad* You will also need a lipo battery, I just used a random one I had laying around so I can't link to it!" [...]
Easy - Infinity Mirror Clock
"I've had a love-love relation with clocks and LEDs. Over the years, I've made quite a few clocks, but keep coming back to the Infinity Mirror Clock that I first made a few years back. However, with each iteration, the results have become better and easier to use. This latest iteration has the following features: The electronics are really simple now: One ESP8266 module (Wemos D1 Mini) WS2812B LED Strip with 60 LEDs - you can use different densities, and those would impact the overall size of the clock Open Source - source code available on GitHub and can be modified as required Over-the-air updates Has a web interface to change colors, time zones (if wanted) and other settings Has a night mode - to either dim the lights or switch them off completely Uses WiFi to get your time zone and time - so your clock is always synced and shows the correct time Easy to set up the wifi Uses off-the-shelf photo frames to get a great finish The inner portion can be made using 3D printing, laser cutting, or at a stretch even using a simple saw - since this portion is hidden, it doesn't need to be very finished" [...]
MesoTune - Magnetic MIDI Controller
"Are you a music composer, melodist, symphonist or a tunesmith who loves to create their own beats, but got bored with all those push button traditional MIDI Controllers. So, this hardware is for you, as in this instructable we switched the push button with a series of discs containing with easily swappable sphere magnets which will synthesis complex beats. This Instructable is to simiplify the sound sampling and enhance your creativity in the field of beat making. Let's Hope you enjoy and let's begin! " [...]
Levitating Chinese Lantern
"Hi everyone, welcome to T3ch Flicks - - Happy Chinese New Year! The 25 January is lunar new year, and the beginning of the new year in the Chinese calendar. At T3ch Flicks, we couldnt let this time of year pass by without putting a little techy twist on it...So we made a floating Chinese lantern! This is basically just a great novelty item which is a bit of a crowd pleaser. Supplies: N channel MOSFET 2 * 100 ohm resistors Wire Power supply Magnetic levitation module and magnet Red LED 3D Printed Parts https://www.thingiverse.com/thing:4125557 3D Printer" [...]
BT LED Matrix Display - 80x8 Px Arduino Based
"In this guide I will show you how to make your own Arduino LED Matrix display! In this project I decided to make my own PCB that is based on Arduino UNO microcontroller - Atmega328p. Bellow you will find the electronic schematic with PCB layout so you can easily produce it. Display Features: Time Day of the week Date Temperature and Humidity Ticker (scrolling) Text Adjustable brightness level Bluetooth communication Memory saving The board is specially design for up to 10 led matrix displays with MAX7219 IC. You can display the time and date (DS1307 RTC IC), temperature and humidity (DHT-22), change the brightness (15 levels or auto via photocell) and scroll a text message. We have developed an android and windows application to update time/date, brightness and text message via Bluetooth connectivity." [...]
That's all Folks!


