2019-10-31 - Nº 235
Editorial
Esta é a Newsletter Nº 235 que se apresenta com o mesmo formato que as anteriores. Se gostar da Newsletter partilhe-a!
Todas as Newsletters encontram-se indexadas no link.
Esta Newsletter tem os seguintes tópicos:
Faz hoje anos que nascia, em 1802 - Benoît Fourneyron. Este engenheiro francês ficou conhecido por ter inventado a turbina de água. Em 1827, aos 25 anos, Fourneyron, introduziu uma turbina de reacção que canalizava água através de uma câmara fechada, equipada com um anel interno de lâminas-guia fixas. Estas lâminas-guia desviam a água para fora contra as palhetas em movimento de um "corredor". As palhetas desse corredor externo eram curvadas na direcção oposta às lâminas-guia internas fixas, revertendo a direcção do fluxo de água dentro do dispositivo e criando uma força reactiva. A patente de Fourneyron descreveu sua invenção como "uma roda de pressão universal e contínua ou turbina hidráulica". Ele morreu em Paris e ficou conhecido como "pai da turbina"
Faz também hoje anos que nascia, em 1815, Karl Weierstrass. Este matemático alemão ficou conhecido como o "pai da análise moderna", pois seu rigor na análise levou à moderna teoria das funções e foi considerado um dos maiores professores de matemática de todos os tempos. Ele estava a fazer pesquisas matemáticas enquanto professor do ensino médio, quando em 1854 publicou um artigo sobre funções abelianas no famoso Crelle Journal. O artigo impressionou tanto a comunidade matemática que ele recebeu um doutorado honorário e, em 1856, ele tinha um compromisso na Universidade de Berlim. Em 1871, ele demonstrou que existem funções contínuas num intervalo que não têm derivadas nesse intervalo.
Faz igualmente hoje anos que nascia, em 1828, Joseph Swan. Este cientista, químico, físico e inventor inglês, nascido em Sunderland, Yorkshire, produziu uma lâmpada incandescente eléctrica. Ele iniciou estes testes na década de 1840 e obteve uma patente no Reino Unido cobrindo um vácuo parcial, lâmpada incandescente de filamento de carbono em 1860. As lâmpadas iniciais de Swan proporcionavam baixa emissão de luz, tinham vida curta e eram operadas a partir de células de bateria. A operação de baixa tensão exigia uma corrente de filamento relativamente alta que exigia que a fonte de energia fosse co-localizada perto da lâmpada Swan. Ele também abordou o problema do desbotamento da impressão fotográfica e, em meados da década de 1850, alguns começaram a experimentar uma solução usando carbono, aperfeiçoando e patenteando o processo em 1864. Assim, Swan inventou a chapa fotográfica seca, uma importante melhoria na fotografia.
Faz também hoje anos que nascia, em 1835,Adolf von Baeyer. Este químico alemão sintetizou o índigo (1880) e formulou sua estrutura (1883). Ele recebeu o Prémio Nobel de Química em 1905 "em reconhecimento aos seus serviços no avanço da química orgânica e da indústria química, através do seu trabalho em corantes orgânicos e compostos hidro-aromáticos". Baeyer também trabalhou em acetileno e poli-acetileno, e daí derivou a famosa teoria das deformações dos anéis de carbono de Baeyer. Ele estudou benzeno e terpeno cíclico. Nesse contexto, foi descoberta a oxidação de cetonas de Baeyer-Villiger por meio de ácidos. O seu trabalho sobre peróxidos orgânicos e compostos de ozónio e sobre a conexão entre constituição e cor despertou interesse especial.
Faz igualmente hoje anos que nascia, em 1847, Galileo Ferraris. Este Físico italiano estudou óptica, acústica e vários campos da electrotécnica, mas sua descoberta mais importante foi o campo magnético rotativo. Ele produziu o campo com dois electroímanes em planos perpendiculares, e cada um deles forneceu uma corrente que estava 90º fora de fase. Isto poderia induzir uma corrente num rotor de cobre incorporado, produzindo um motor alimentado por corrente alterna. Ele produziu o seu primeiro motor de indução (com 4 pólos) em 1885. Os seus princípios agora são aplicados na maioria dos motores AC de hoje, no entanto ele recusou-se a patentear a sua invenção e preferiu colocá-la ao serviço de todos.
Faz também hoje anos que nascia, em 1925, John Pople. Este matemático e químico britânico partilhou (com Walter Kohn) o Prémio Nobel de Química de 1998 pelo seu trabalho em metodologia computacional para estudar a mecânica quântica de moléculas, as suas propriedades e como elas agem juntas em reacções químicas. Usando as leis fundamentais da mecânica quântica de Schrödinger, ele desenvolveu um programa de computador que, quando fornecido com detalhes de uma molécula ou reacção química, produz uma descrição das propriedades dessa molécula ou como uma reacção química pode ocorrer - frequentemente usada para ilustrar ou explicar os resultados de diferentes tipos de experiências. Pople forneceu o seu programa de computador GAUSSIAN para investigadores (publicado pela primeira vez em 1970). Mais desenvolvido, agora é usado por milhares de químicos em todo o mundo.
Faz igualmente hoje anos que nascia, em 1926, Narinder Singh Kapany. Este físico índio-americano é amplamente reconhecido como o pai da fibra óptica. Ele usou o termo fibra óptica para a tecnologia que transmite luz através de finos fios de vidro em dispositivos de endoscopia, linhas telefónicas de alta capacidade que mudaram os mundos médico, de comunicações e de negócios. Enquanto crescia em Dehradun, no norte da Índia, um professor o informou que a luz viajava apenas em linha recta. Ele encarou isso como um desafio e fez do estudo da luz a sua vida profissional, inicialmente no Imperial College, em Londres. Em 2 de Janeiro de 1954, a Nature publicou o seu relatório de transmissão bem-sucedida de imagens através de pacotes de fibra óptica.
Por fim, faz anos hoje que nascia, em 1930, Michael Collins. Este astronauta dos EUA, nascido em Roma, Itália, era o piloto do módulo de comando Apollo 11 em órbita, enquanto Neil Armstrong e Edwin Aldrin caminhavam na Lua. Seleccionado como astronauta da NASA em outubro de 1963, a primeira missão de Collins foi como piloto reserva da Gemini VII. Como piloto da missão Gemini X de três dias, lançada em 18 de Julho de 1966, ele atracou com o veículo-alvo Agena lançado separadamente e fez duas caminhadas espaciais, recuperando equipamentos de detecção de micrometeoritos da Agena. Na primeira missão de aterragem lunar da Apollo 11, lançada em 16 de Julho de 1969, ele permaneceu em órbita enquanto Armstrong e Aldrin percorriam a superfície da Lua. A sua habilidade, a recuperar a Eagle e devolver o orbitador à Terra, era vital para o sucesso da missão.
Nesta semana que passou comemoram-se os 50 anos desde que foi feita a primeira ligação entre computadores na ARPANET, a rede percursora da Internet. A troca de pacotes da ARPANET foi baseada em projetos do cientista britânico Donald Davies e Lawrence Roberts do Lincoln Laboratory. Inicialmente, a ARPANET consistia em quatro processadores de mensagens de interface (IMPs) localizados na Universidade da Califórnia em Los Angeles, o Augmentation Research Center do Stanford Research Institute, a Universidade da Califórnia em Santa Barbara e no Departamento de Ciência da Computação da Universidade de Utah. A primeira mensagem na ARPANET foi enviada pelo programador da UCLA Charles S Kline às 22:30 do dia 29 de Outubro, do Boelter Hall do campus para o computador SDS 940 do Stanford Research Institute.
Também nesta semana que passou foi lançada a nova versão da Distribuição Fedora. O Fedora 31 esteve em desenvolvimento nos últimos seis meses e, após um atraso de uma semana, finalmente chegou com alguns dos mais recentes e melhores softwares de código aberto e tecnologias GNU / Linux, incluindo o ambiente de desktop GNOME 3.34, o Kernel Linux 5.3 , Glibc 2.30, Python 3 e Node.js 12. Adicionalmente esta é a primeira versão que não inclui suporte para equipamentos de 32-bits.
Na Newsletter desta semana apresentamos diversos projetos de maker. É apresentada a revista MagPI Nº87 de Novembro e o livro "Get Started with Raspberry Pi".
João Alves ([email protected])
O conteúdo da Newsletter encontra-se sob a licença
Creative Commons Attribution-NonCommercial-ShareAlike 4.0 International License.
Novidades da Semana
ARPANET establishes 1st computer-to-computer link, October 29, 1969
"The first-ever computer-to-computer link was established on ARPANET (Advanced Research Projects Agency Network), the precursor to the Internet, on October 29, 1969. Originally funded by ARPA (Advanced Research Projects Agency), now DARPA, within the United States Department of Defense, ARPANET was to be used for projects at universities and research laboratories in the US. The packet switching of the ARPANET was based on designs by British scientist Donald Davies and Lawrence Roberts of the Lincoln Laboratory. Initially, ARPANET consisted of four interface message processors (IMPs) at: - the University of California, Los Angeles, which had an SDS Sigma 7 as the first computer attached to it; - the Stanford Research Institute's Augmentation Research Center, where Douglas Engelbart is credited with creating the NLS (oN-Line System) hypertext system, with an SDS 940 that ran NLS being the first host attached; - the University of California, Santa Barbara with the Culler-Fried Interactive Mathematics Center's IBM 360/75 running OS/MVT being the machine attached; - and at the University of Utah's Computer Science Department, which had a DEC PDP-10 running TENEX. The first message on the ARPANET was sent by UCLA student programmer Charles S Kline at 10:30 pm on October 29, from the campus’ Boelter Hall to the Stanford Research Institute's SDS 940 host computer. The message text was meant to be the word “login,” but only the L and O were transmitted before the system crashed." [...]
Fedora 31 is officially here!
"It’s here! We’re proud to announce the release of Fedora 31. Thanks to the hard work of thousands of Fedora community members and contributors, we’re celebrating yet another on-time release. This is getting to be a habit! If you just want to get to the bits without delay, go to https://getfedora.org/ right now. For details, read on!" [...]
Outras Notícias
Samsung Unveils New 5G NR Integrated Radio Supporting 28GHz at MWC LA 2019
"Samsung continues network leadership with the introduction of industry’s first 5G integrated radio for 28GHz, expanding its 5G portfolio Samsung Electronics today announced at MWC Los Angeles 2019 its new 5G New Radio (NR) Access Unit (AU) supporting 28GHz spectrum. This new AU brings together a radio, antenna and digital unit into one compact box, making it the industry’s first integrated radio for mmWave spectrum, compliant to the 3GPP NR standard. The new Access Unit is on display at the Samsung Booth (South Hall #1228). Earlier this year, Samsung Networks successfully deployed its first-generation 5G NR radio base stations in the U.S. with separated radio and digital units (RU-DU separated radio). By integrating these RU-DU technologies with 1,024 antenna elements for mmWave spectrum into one compact box, the new AU can be more easily installed on streetlight poles and building walls, providing operators a faster, simplified way to build out 5G networks. The AU is able to deliver an industry-leading capacity of 10Gbps throughput, enabling operators to deliver higher 5G NR speeds to more users." [...]
Detection of Argon-40 in the lunar exosphere
"Planetary scientists prefer to call the thin gaseous envelope around the Moon as the ‘Lunar exosphere’ since it is so tenuous that the gas atoms very rarely collide with each other. While the Earth’s atmosphere near the mean sea level contains ~1019 atoms in a cubic centimetre of volume, the lunar exosphere contains ~ 104 to 106atoms in a cubic centimetre. Argon-40 (40Ar), which is one of the isotopes of the noble gas Argon, is an important constituent of the lunar exosphere. It originates from the radioactive disintegration of Potassium-40 (40K), which has a half-life of ~1.2 X 109 years. The radioactive 40K nuclide, which is present deep below the lunar surface, disintegrates to 40Ar, which, in turn, diffuses through the intergranular space and makes way up to the lunar exosphere through seepages and faults. The Chandra’s Atmospheric Composition Explorer-2 (CHACE-2) payload aboard the Chandrayaan-2 orbiter, is a neutral mass spectrometer-based payload which can detect constituents in the lunar neutral exosphere in the range of 1-300 amu (atomic mass unit)." [...]
Volocopter expands into utility drone business with heavy-lift VoloDrone
"Volocopter, the pioneer in Urban Air Mobility, presented the demonstrator of its VoloDrone today. This marks the company’s expansion into the logistics, agriculture, infrastructure and public services industry. The VoloDrone is an unmanned, fully electric, heavy-lift utility drone capable of carrying a payload of up to 200 kg (440 lbs). With a standardized payload attachment, VoloDrone can serve a great variety of purposes from transporting boxes, to liquids, to equipment and beyond. The VoloDrone is a powerful utility drone aimed to carry a payload of 200 kg up to 40 km (440 lbs / 25 miles). The rotor area of the VoloDrone has a diameter of 9.2 m and sits at 2.3 m height." [...]
Ciência e Tecnologia
Pre-Programmed Microfluidic Systems Offer New Control Capabilities
"Microfluidic systems have the power to revolutionize medicine, energy, electronics and even space exploration. But the sheer size of the external equipment required for controlling these quarter-sized devices has limited their use in portable, wearable technologies. Now Northwestern University researchers are pushing microfluidics closer to reaching its true potential. In a recent study, the researchers discovered how to pre-program the devices’ network structures in a way that controls how fluids flow and mix throughout the micropipes. The result? A step toward smartly designed microfluidic systems that behave like a computer chip without relying on external components." [...]
MIT engineers develop a new way to remove carbon dioxide from air
"The process could work on the gas at any concentrations, from power plant emissions to open air. A new way of removing carbon dioxide from a stream of air could provide a significant tool in the battle against climate change. The new system can work on the gas at virtually any concentration level, even down to the roughly 400 parts per million currently found in the atmosphere. Most methods of removing carbon dioxide from a stream of gas require higher concentrations, such as those found in the flue emissions from fossil fuel-based power plants. A few variations have been developed that can work with the low concentrations found in air, but the new method is significantly less energy-intensive and expensive, the researchers say. The technique, based on passing air through a stack of charged electrochemical plates, is described in a new paper in the journal Energy and Environmental Science, by MIT postdoc Sahag Voskian, who developed the work during his PhD, and T. Alan Hatton, the Ralph Landau Professor of Chemical Engineering." [...]
More and more dangerous tasks to be performed by drones
"A group of DTU researchers have made great progress in enabling drones to carry out small tasks with a robotic arm. The latest results will be presented at the High Tech Summit on 30 and 31 October. Today, drones are primarily used for flying over areas that need to be photographed or monitored. But in the future, we will also see drones equipped with robotic arms, thus enabling them to grab onto a surface, take readings, and perhaps, at some point, even carry out minor repairs on their own. “We have already been flying drones fitted with a robotic arm for some time. However, so far, we have only done this in the laboratory, where we have full control of the environment." [...]
Flexible, transparent and cost-effective lasers
"A collaboration between IMDEA Nanociencia and Nanjing Tech University researchers produces flexible, transparent and cost-effective lasers. The interest on plastic electronics and photonics has experienced a significant increase in the last decades due to the exceptional optical, semiconducting and mechanical properties of these materials. Plastic electronics, based on conjugated polymers, combine the benefits of cost-effective processability, compatible with large-area deposition for designing laser geometries of virtually any shape, not possible with rigid inorganic semiconductor materials. These highly luminiscent materials have been incorporated into a variety of resonator geometries, such as photonic crystals or distributed feedback (DBF) cavities, to enable optically pumped conjugated polymer lasers with emission across the visible and near-infrared spectrum. A collaboration between IMDEA Nanociencia and Nanjing Tech University researchers have produced novel transparent, all-polymer DBF lasers. The DBF lasers make use of the periodic wavelength-scale nanostructures to backscatter photons for constructive interference." [...]
Quantum supremacy milestone harnesses ORNL Summit supercomputer
"A joint research team from Google Inc., NASA Ames Research Center, and the Department of Energy’s Oak Ridge National Laboratory has demonstrated that a quantum computer can outperform a classical computer at certain tasks, a feat known as quantum supremacy. Quantum computers use the laws of quantum mechanics and units known as qubits to greatly increase the threshold at which information can be transmitted and processed. Whereas traditional “bits” have a value of either 0 or 1, qubits are encoded with values of both 0 and 1, or any combination thereof, allowing for a vast number of possibilities for storing data. While still in their early stages, quantum systems have the potential to be exponentially more powerful than today’s leading classical computing systems and promise to revolutionize research in materials, chemistry, high-energy physics, and across the scientific spectrum. The team’s results, published today in Nature, provide a proof of concept for quantum supremacy and establish a baseline comparison of time-to-solution and energy consumption. “This achievement of quantum supremacy is a testament to the strength of American innovation, and DOE’s Labs are helping lead the way in this groundbreaking area of research,” DOE Under Secretary for Science Paul Dabbar said." [...]
New research provides proof-of-concept for a loss-free quantum battery
"A blueprint for a loss-free quantum battery may be closer than we think, according to new research Scientists from the University of Alberta have developed a blueprint for a new quantum battery. The research was conducted in partnership with the University of Toronto. The research provides a theoretical demonstration that the creation of a loss-free excitonic quantum battery is possible—a discovery of great interest as the field of quantum technology continues to explode. The loss-free nature of the battery means that it can store energy indefinitely without any leakage, a highly desirable feature for a battery. On the other hand, the excitonic nature of the battery means that it can be charged by exciting its electrons with light. “The batteries that we are more familiar with—like the lithium-ion battery that powers your smartphone—rely on classical electrochemical principles, whereas quantum batteries rely solely on quantum mechanics,” said Gabriel Hanna, associate professor in the Department of Chemistry and principal investigator on the study." [...]
Edinburgh company generates electricity from gravity
"What goes up must come down, and a vague memory of school physics reminds me that an object that has yet to come down has potential energy in it. Drop it, and it becomes kinetic energy. That's the essence of pump storage in hydro projects. On a steep drop between two reservoirs, use excess power at night to pump water uphill, then release it downhill when you need it. When the nation's kettles are switched on at half time in a big football match, the sluices are opened, water hits the turbines, and power is delivered within very few seconds. It's much faster and greener than firing up a gas boiler." [...]
A cavity leads to a strong interaction between light and matter
"Researchers have succeeded in creating an efficient quantum-mechanical light-matter interface using a microscopic cavity. Within this cavity, a single photon is emitted and absorbed up to 10 times by an artificial atom. This opens up new prospects for quantum technology, report physicists at the University of Basel and Ruhr-University Bochum in the journal Nature. Quantum physics describes photons as light particles. Achieving an interaction between a single photon and a single atom is a huge challenge due to the tiny size of the atom. However, sending the photon past the atom several times by means of mirrors significantly increases the probability of an interaction." [...]
Nuclear “magic numbers” collapse beyond the doubly magic Nickel 78
"An international collaboration led by scientists from the University of Hong Kong, RIKEN (Japan), and CEA (France) have used the RI Beam Factory (RIBF) at the RIKEN Nishina Center for Accelerator-base Science to show that 34 is a “magic number” for neutrons, meaning that atomic nuclei with 34 neutrons are more stable than would normally be expected. Earlier experiments had suggested, but not clearly demonstrated, that this would be the case. The experiments, published in Physical Review Letters, were performed using calcium 54, an unstable nucleus which has 20 protons and 34 neutrons. Through the experiments, the researchers showed that it exhibits strong shell closure, a situation with neutrons that is similar to the way that atoms with closed electron shells, such as helium and neon, are chemically inactive. While it was once believed that the protons and neutrons were lumped together like a soup within the nucleus, it is now known that they are organized in shells. With the complete filling of a nuclear shell, often referred to as “magic number”, nuclei exhibit distinctive attributes that can be probed in the laboratory." [...]
Living on the Edge: How a 2D Material Got Its Shape
"Ever since its discovery in 2004, graphene – an atomically thin material with amazing strength and electrical properties – has inspired scientists around the world to design new 2D materials to serve a broad range of applications, from renewable energy and catalysts to microelectronics. While 2D structures form naturally in materials like graphene, some scientists have sought to make 2D materials from semiconductors called transition metal oxides: compounds composed of oxygen atoms bound to a transition metal such as cobalt. But while scientists have long known how to make nanoparticles of transition metal oxides, no one has found a controllable way to grow these 3D nanoparticles into nanosheets, which are thin 2D materials just a few atoms thick. Now, a team of scientists led by the Department of Energy’s Lawrence Berkeley National Laboratory (Berkeley Lab) has gained valuable insight into 3D transition metal oxide nanoparticles’ natural “edge” for 2D growth. Their findings were reported in Nature Materials. Using a liquid-phase transmission electron microscope (TEM) at Berkeley Lab’s Molecular Foundry for the experiments, co-corresponding author Haimei Zheng and her team directly observed the dynamic growth of cobalt-oxide nanoparticles in a solution, and their subsequent transformation into a flat 2D nanosheet." [...]
Hydrogen boride nanosheets: A promising material for hydrogen carrier
"Researchers at Tokyo Institute of Technology, University of Tsukuba, and colleagues in Japan report a promising hydrogen carrier in the form of hydrogen boride nanosheets1. This two-dimensional material, which has only recently begun to be explored, could go on to be used as safe, light-weight, high-capacity hydrogen storage materials. Innovative nanosheets made from equal parts of hydrogen and boron have a greater capacity to store and release hydrogen compared with conventional metal-based materials. This finding by researchers at Tokyo Institute of Technology (Tokyo Tech), University of Tsukuba, Kochi University of Technology and the University of Tokyo reinforces the view that hydrogen boride nanosheets (HB sheets) could go beyond graphene as a nano-sized multifunctional material. Their study, published in Nature Communications, found that hydrogen can be released in significant amounts (up to eight weight percent) from HB sheets under ultraviolet light, even under mild conditions — that is, at ambient room temperature and pressure. Such an easy-to-handle setup opens up possibilities for HB sheets to be utilized as highly efficient hydrogen carriers, which are expected to become increasingly in demand as a clean energy source in the coming decades." [...]
The quantum internet is within reach
"An international team headed by physicists from the Technical University of Munich (TUM) has, for the first time ever, experimentally implemented secure quantum communication in the microwave band in a local quantum network. The new architecture represents a crucial step on the road to distributed quantum computing. As of yet, there are no universal quantum computers in the world. But for the first time, an international team led by TUM physicists Rudolf Gross, Frank Deppe and Kirill Fedorov has successfully implemented secure quantum communication in a local network – via a 35-centimeter superconducting cable. "We have thus laid the foundation for implementing quantum communication systems in the very important microwave range," says Rudolf Gross, professor of technical physics at the Technical University of Munich and director of the Walther Meißner Institute (WMI), where the experiments took place. "This is a milestone." [...]
Researchers create way to significantly extend Wi-Fi range for smart-home devices
"Protocol doesn't require new hardware; works with existing devices A group of researchers led by a BYU computer engineering professor has created a protocol that significantly extends the distance a Wi-Fi-enabled device can send and receive signals. The engineering innovation requires no new hardware to enhance the signal range for “internet of things” devices, like a door sensor or motion detector, but can extend the distance these devices can be installed from a Wi-Fi access point by more than 60 meters, according to test results. “That’s the really cool thing about this technology: it’s all done in software,” said Phil Lundrigan, assistant professor of computer engineering at BYU. “In theory, we could install this on almost any Wi-Fi enabled device with a simple software update.” The new protocol is called On-Off Noise Power Communication and is programmed right on top of the existing Wi-Fi protocol using the same hardware. While Wi-Fi requires speeds of at least one megabit per second (1 Mbps) to maintain a signal, the “ONPC” protocol Lundrigan and his co-authors created can maintain a signal on as low as 1 bit per second — one millionth of the data speed required by Wi-Fi. BEYOND WIFI; GOING FOR NOISE To do so, Lundrigan, Neal Patwari of Washington University (in St. Louis) and Sneha Kasera of the University of Utah adjusted the transmitter in a Wi-Fi-enabled device to send wireless noise in addition to data." [...]
Supercomputer analyzes web traffic across entire internet
"Modeling web traffic could aid cybersecurity, computing infrastructure design, Internet policy, and more. Using a supercomputing system, MIT researchers have developed a model that captures what web traffic looks like around the world on a given day, which can be used as a measurement tool for internet research and many other applications. Understanding web traffic patterns at such a large scale, the researchers say, is useful for informing internet policy, identifying and preventing outages, defending against cyberattacks, and designing more efficient computing infrastructure. A paper describing the approach was presented at the recent IEEE High Performance Extreme Computing Conference. For their work, the researchers gathered the largest publicly available internet traffic dataset, comprising 50 billion data packets exchanged in different locations across the globe over a period of several years. They ran the data through a novel “neural network” pipeline operating across 10,000 processors of the MIT SuperCloud, a system that combines computing resources from the MIT Lincoln Laboratory and across the Institute." [...]
Untangling Quantum Entanglement
"The perplexing phenomenon of quantum entanglement is central to quantum computing, quantum networking, and the fabric of space and time. The famous “Jim twins,” separated soon after birth in the 1940s, seemed to live parallel lives even though they grew up miles apart in completely different families. When they were reunited at the age of 39, they discovered many similarities between their life stories, including the names of their sons, wives, and childhood pets, as well as their preferences for Chevrolet cars, carpentry, and more. A similar kind of parallelism happens at a quantum level, too. The electrons, photons, and other particles that make up our universe can become inextricably linked, such that the state observed in one particle will be identical for the other. That connection, known as entanglement, remains strong even across vast distances." [...]
Helping autonomous vehicles see around corners
"By sensing tiny changes in shadows, a new system identifies approaching objects that may cause a collision. To improve the safety of autonomous systems, MIT engineers have developed a system that can sense tiny changes in shadows on the ground to determine if there’s a moving object coming around the corner. Autonomous cars could one day use the system to quickly avoid a potential collision with another car or pedestrian emerging from around a building’s corner or from in between parked cars. In the future, robots that may navigate hospital hallways to make medication or supply deliveries could use the system to avoid hitting people. In a paper being presented at next week’s International Conference on Intelligent Robots and Systems (IROS), the researchers describe successful experiments with an autonomous car driving around a parking garage and an autonomous wheelchair navigating hallways. When sensing and stopping for an approaching vehicle, the car-based system beats traditional LiDAR — which can only detect visible objects — by more than half a second." [...]
Physicists make one step toward using insulating antiferromagnetic materials in future computers
"Physicists at Mainz University and cooperation partners observe reading and writing of digital information with antiferromagnetic materials Future computer technology based on insulating antiferromagnets is progressing. Electrically insulating antiferromagnets such as iron oxide and nickel oxide consist of microscopic magnets with opposite orientations. Researchers see them as promising materials replacing current silicon components in computers. Physicists at Johannes Gutenberg University Mainz (JGU) in collaboration with Tohoku University in Sendai in Japan, the synchrotron sources BESSY-II at Helmholtz-Zentrum Berlin (HZB), and Diamond Light Source, the UK's national synchrotron, have demonstrated how information can be written and read electrically in insulating antiferromagnetic materials. By correlating the change in the magnetic structure, observed with synchrotron based imaging, to the electrical measurements performed at JGU, it was possible to identify the writing mechanisms. This discovery opens the way toward applications ranging from ultra-fast logic to credit cards that cannot be erased by external magnetic fields – thanks to the superior properties of antiferromagnets over ferromagnets." [...]
Porous Polymer Coatings Dynamically Control Light and Heat
"New inexpensive, scalable design takes advantage of the optical switchability of porous polymers; could be used for heating, cooling, and lighting buildings, as well as camouflage applications Buildings devote more than 30% of their energy use to heating, cooling, and lighting systems. Passive designs such as cool roof paints have gone a long way toward reducing this usage, and its impact on the environment and climate, but they have one key limitation—they are usually static, and thus not responsive to daily or seasonal changes. Columbia Engineering researchers have developed porous polymer coatings (PPCs) that enable inexpensive and scalable ways to control light and heat in buildings. They took advantage of the optical switchability of PPCs in the solar wavelengths to regulate solar heating and daylighting, and extended the concept to thermal infrared wavelengths to modulate heat radiated by objects. Their work is published on October 21, 2019 by Joule. “Our work shows that by wetting PPCs with common liquids like alcohols or water, we can reversibly switch their optical transmittance in the solar and thermal wavelengths,” says Jyotirmoy Mandal, lead author of the study and a former PhD student in the lab of Yuan Yang, assistant professor of materials science and engineering." [...]
Researchers improve plastics with waste coffee grounds
"A plastic composite made partly from waste coffee grounds is a tough but environmentally friendly material for 3D printing, according to new Washington State University research. The work could lead to new applications for 3D printing as well as make better use of waste materials. Reporting in the journal, ACS Sustainable Chemistry and Engineering, the researchers found that their material, made from up to 20 percent coffee waste, had a more than 400 percent increase in toughness over pure poly‑lactic acid (PLA), the type of plastic that is most commonly used in 3D printing. “Spent coffee grounds provide an excellent addition to the field of renewable resource and energy applications,” said Yu‑Chung Chang, a graduate student who led the work. PLA is a popular plastic material used for many medical and consumer products, such as in drug delivery, tissue engineering, food packaging, as well as for 3D printing. Made from corn starch, it is biodegradable." [...]
Let there be… a new light
"Scientists synthesized light with new intrinsic chirality to tell mirror molecules apart Light is the fastest way to distinguish right- and left-handed chiral molecules, which has important applications in chemistry and biology. However, ordinary light only weakly senses molecular handedness. Researchers from the Max Born Institute for Nonlinear Optics and Short Pulse Spectroscopy (MBI),the Israel Institute of Technology (Technion) and Technische Universität Berlin have now shown how to generate and characterize an entirely new type of light, synthetic chiral light, which identifies molecules’ handedness exceptionally distinctly. The results of their joint work have just appeared in Nature Photonics. Like our left and right hands, some molecules in nature also have mirror twins. However, while these twin molecules may look similar, some of their properties can be very different." [...]
New synthesis method yields degradable polymers
"Materials could be useful for delivering drugs or imaging agents in the body; may offer alternative to some industrial plastics. MIT chemists have devised a way to synthesize polymers that can break down more readily in the body and in the environment. A chemical reaction called ring-opening metathesis polymerization, or ROMP, is handy for building novel polymers for various uses such as nanofabrication, high-performance resins, and delivering drugs or imaging agents. However, one downside to this synthesis method is that the resulting polymers do not naturally break down in natural environments, such as inside the body. The MIT research team has come up with a way to make those polymers more degradable by adding a novel type of building block to the backbone of the polymer. This new building block, or monomer, forms chemical bonds that can be broken down by weak acids, bases, and ions such as fluoride." [...]
Tungsten Suboxide Improves the Efficiency of Platinum in Hydrogen Production
"Researchers presented a new strategy for enhancing catalytic activity using tungsten suboxide as a single-atom catalyst (SAC). This strategy, which significantly improves hydrogen evolution reaction (HER) in metal platinum (pt) by 16.3 times, sheds light on the development of new electrochemical catalyst technologies. Hydrogen has been touted as a promising alternative to fossil fuels. However, most of the conventional industrial hydrogen production methods come with environmental issues, releasing significant amounts of carbon dioxide and greenhouse gases. Electrochemical water splitting is considered a potential approach for clean hydrogen production. Pt is one of the most commonly used catalysts to improve HER performance in electrochemical water splitting, but the high cost and scarcity of Pt remain key obstacles to mass commercial applications." [...]
Baby steps for transparent electronics
"Stretchy, see-through, silver nanowire sheet combines optical transparency with excellent electrical conductivity. A submicrometer-thin mesh of silver nanowires—that is transparent to light, highly electrically conductive, flexible and stretchable, and simple to make—has been developed by researchers at KAUST. The material could find use in flexible electronic displays, sensors, solar cells or even incubators for newborn babies. “The idea came to me when I was in the hospital with my son, who was in an incubator,” recalls Atif Shamim. “I worried about the exposure of the babies to all the electromagnetic radiation in the room,” he says. While opaque metals are well known for their electrical conductivity, serving as blocks to electromagnetic radiation, they are generally not transparent or stretchable." [...]
System provides cooling with no electricity
"Passive device relies on a layer of material that blocks incoming sunlight but lets heat radiate away. Imagine a device that can sit outside under blazing sunlight on a clear day, and without using any power cool things down by more than 23 degrees Fahrenheit (13 degrees Celsius). It almost sounds like magic, but a new system designed by researchers at MIT and in Chile can do exactly that. The device, which has no moving parts, works by a process called radiative cooling. It blocks incoming sunlight to keep from heating it up, and at the same time efficiently radiates infrared light — which is essentially heat — that passes straight out into the sky and into space, cooling the device significantly below the ambient air temperature. The key to the functioning of this simple, inexpensive system is a special kind of insulation, made of a polyethylene foam called an aerogel." [...]
Using Computational Chemistry to Produce Cheaper Infrared Plastic Lenses
"The new material could bring consumers affordable access to consumer-grade infrared detectors in products such as autonomous cars and in-home thermal imaging for security or fire protection. Five years ago, when University of Arizona materials scientist Jeffrey Pyun presented his first generation of orange-tinted plastic lens to optical scientist Robert Norwood, he responded, “This isn’t the ‘60s. No one wants orange glasses, man.” In the years since, a team led by Puyn has refined the material and created the next generation of lenses. The plastic, a sulfur-based polymer forged from waste generated by refining fossil fuels, is incredibly useful for lenses, window and other devices requiring transmission of infrared light, or IR, which makes heat visible. “IR imaging technology is already used extensively for military applications such as night vision and heat-seeking missiles," said Pyun, a professor in the Department of Chemistry and Biochemistry who leads the lab that developed the polymer. "But for consumers and the transportation sector, cost limits high-volume production of this technology.” The new lens material could make IR cameras and sensor devices more accessible to consumers, according to Norwood, a professor in the James C. Wyant College of Optical Sciences." [...]
NASA Taps Telecommunications Technology to Develop More Capable, Miniaturized Spectrometer
"A technology that has enabled ever-faster delivery of voice and data over the Internet and other telecommunications platforms could play a front-and-center role in NASA’s quest to develop a super-small instrument for gathering unprecedented details about extraterrestrial planets, moons, comets, and asteroids. Although its critical component is the size of a computer chip, the instrument promises to exceed the performance of a similar-type, but significantly larger instrument installed at a ground-based observatory in Hawaii. Since its installation at the summit of Mt. Haleakala in 2014, the Japanese-developed Mid-Infrared Heterodyne Instrument, or MILAHI, has gathered extraordinarily detailed, continuous measurements of the atmospheric dynamics, thermal structure, and surface compositions of Mars and Venus. As good as MILAHI is, it’s too big and heavy to fly on a traditional satellite, let alone a less-expensive CubeSat whose small size and lower cost would allow scientists to fly multiple, similarly equipped platforms for multipoint observations, said Principal Investigator Tony Yu, a technologist at NASA’s Goddard Space Flight Center in Greenbelt, Maryland, who recently won technology-development funds from NASA’s Planetary Concepts for the Advancement of Solar System Observations (PICASSO) program to mature a smaller MILAHI-type instrument. “We want to do similar science, but we need to reduce the instrument’s size,” Yu said, adding that his team’s goal is to create a small, lightweight device that consumes significantly less power and operates without moving parts, making it ideal for flying on CubeSat platforms." [...]
In and out with 10-minute electrical vehicle recharge
"Electric vehicle owners may soon be able to pull into a fueling station, plug their car in, go to the restroom, get a cup of coffee and in 10 minutes, drive out with a fully charged battery, according to a team of engineers. "We demonstrated that we can charge an electrical vehicle in ten minutes for a 200 to 300 mile range," said Chao-Yang Wang, William E. Diefenderfer Chair of mechanical engineering, professor of chemical engineering and professor of materials science and engineering, and director of the Electrochemical Engine Center at Penn State. "And we can do this maintaining 2,500 charging cycles, or the equivalent of half a million miles of travel." Lithium-ion batteries degrade when rapidly charged at ambient temperatures under 50 degrees Fahrenheit because, rather than the lithium ions smoothly being inserted into the carbon anodes, the lithium deposits in spikes on the anode surface. This lithium plating reduces cell capacity, but also can cause electrical spikes and unsafe battery conditions. Batteries heated above the lithium plating threshold, whether by external or internal heating, will not exhibit lithium plating." [...]
Documentação
A documentação é parte essencial do processo de aprendizagem e a Internet além de artigos interessantes de explorar também tem alguma documentação em formato PDF interessante de ler. Todos os links aqui apresentados são para conteúdo disponibilizado livremente pelo editor do livro.
Get Started with Raspberry Pi
"Ideal for beginners, this official guide and starter kit contains everything you need to get started with Raspberry Pi. Inside you’ll find a Raspberry Pi 3A+, the official case, and a 16GB microSD memory card – preloaded with NOOBS, containing the Raspbian operating system. The accompanying 116‑page guide is packed with beginner’s guides to help you master your new Raspberry Pi! - Set up your new Raspberry Pi 3A+ for the first time. - Discover amazing software built for creative learning. - Learn how to program in Scratch and Python." [...]
The MagPI 87
"Build a Raspberry Pi 4K Digital Media Hub with our feature-packed tutorial in the latest issue of The MagPi magazine. It’s the ideal practical project that makes superb use of the new power found in Raspberry Pi 4. Plus! All this inside The MagPi issue #87 - Make a cluster computer. Strap four Raspberry Pi 4 computers together and learn to code a supercomputer - Hack your kitchen. Make a Raspberry Pi heat-sensor cooking aid, and discover the best projects for cooking precision-perfect food." [...]
Projetos Maker
Diversos Projetos interessantes.
USB Powered Audio Amplifier using MAX4298
"USB powered mini speaker amplifier is conveniently powered by USB and it is simple to set up. USB powered speakers are convenient for listening to your media while at home or on the go. Conventional computer speakers that require an electrical outlet to work can be prohibitive because they force you to be close to the power supply at all times. This audio amplifier is directly connected to a USB port and to the the input signal and you have real high quality sound output from mini speakers or headphone. It is class AB amplifier can drive 16 to 32 ohms load. The headphone driver amplifier is a class AB amplifier designed to drive 16Ω loads." [...]
Baby MIT Cheetah Robot
"I like very much to see robots walk like animals. Lot of Robots MIT Cheetah, Boston Spot wow amazing robots. Like wise very small robot i want to build. This is the version 1 i plan to upgrade more and more for this robot. In the first version i cover major portion. This robot Run, Walk, Crawl, Walk and run in different heights, take push ups(actually i plan for jump but this servo just push up), self check and say Hai." [...]
Pwnagotchi: Deep Reinforcement Learning For Wifi Pwning!
"Pwnagotchi is an A2C-based “AI” powered by bettercap and running on a Raspberry Pi Zero W that learns from its surrounding WiFi environment in order to maximize the crackable WPA key material it captures (either through passive sniffing or by performing deauthentication and association attacks). This material is collected on disk as PCAP files containing any form of handshake supported by hashcat, including full and half WPA handshakes as well as PMKIDs. " [...]
Face Tracking and Smile Detecting Halloween Robots
"Halloween is coming! We decided to build something cool. Meet Ghosty and Skully robots. They can follow your face and they know when you are smiling to laugh with you! This project is another example of using the iRobbie App that converts iPhone into a powerful toolbox for Arduino projects. The app is capable of capturing and processing video and then sending X and Y coordinates as well as the smile status to the Arduino through the HM-10 bluetooth module." [...]
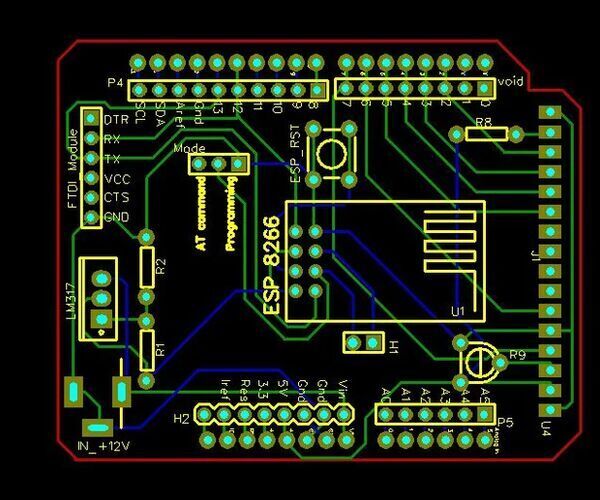
Arduino WiFi Shield Using ESP8266
"This project mainly focuses on creating an ESP8266 based WiFi shield for Arduino UNO. This shield can be used to program ESP8266 in two modes. Either through AT commands or directly through the Arduino IDE. What is ESP8266?The ESP8266 is a low-cost Wi-Fi microchip with full TCP/IP stack and microcontroller capability produced by the manufacturer Espressif Systems in Shanghai, China. The ESP8266 is capable of either hosting an application or offloading all Wi-Fi networking functions from another application processor. Each ESP8266 module comes pre-programmed with an AT the command set firmware, meaning, you can simply hook this up to your Arduino device." [...]
IOT Convertible LED Matrix Clock
"The starting idea for the project was to design a LED Matrix Alarm Clock that is made from off the shelf parts such as the MAX7219 - 4 in 1 LED Matrix, together with 3D Printed parts. This clock would use a Wi-Fi capable chip such as an ESP32 in order to drive the LED Matrix as well as allowing the implementation of a variety of IOT related functions in the future. Some concept functions are: - Time tracking using NTP server from the internet. - MQTT Integration - Alarm clock. - Node-RED Integration. " [...]
DIY EEPROM Programmer
"I had a number of projects in mind that I wanted to do without the use of a microcontroller. Yet, I needed some sort of persistent data storage that was easy to access on a breadboard with just basic logic components. I decided to try and use old EEPROMs for this. In contrast to most newer EEPROMs they have parallel input and output pins for address and data, making it trivial to read from. However, since parallel I/O requires lots of pins, these chips tend to be much larger and expensive than their modern serial counterparts that have largely replaced them. Atmel AT28C256 I chose to target the Atmel AT28C256 as it’s still actively produced." [...]
PLASMA Bulb
"In the period of school study, I heard about plasma. The teacher tell that it is the 4th state of matter. Solid, liquid, gas then the next state is plasma. The plasma state is present at sun. Then I believed that the plasma state is not in earth, it is only in the sun.It is an impossible one for humans. But in an exhibition I saw the plasma." [...]
DIY CNC Writing Machine Using GRBL
"In this project, I will show you how to easily build your own low-cost Arduino CNC Plotter Using Free and Open-Source Software! Ive come across a lot of tutorials explaining how to build your own CNC plotter, but not a single one that explains in detail about all the details and software required to make it happen. I had to cross-refer with a hell lot of tutorials to make this project happen. Everything including the details of the software used are mentioned in this tutorial. Thus, I wanted to share this with the society for anyone who wishes to create this Project. " [...]
Very Bright Bike Light Using Custom Light Panel PCBs
"If you own a bike then you know just how unpleasant potholes can be on your tires and your body. I had enough of blowing out my tires so I decided to design my very own led panel with the intent to use it as a bike light. One that focuses on being EXTREMELY bright to help see pot holes and for night time bike path riding. Now I know you're thinking that it won't be car friendly but for this bike light I added a dim mode that will be used for street riding while the bright mode will be used for paths. Everyone wins! The beautiful part about this light is that I designed the light panels to be adaptable to more than just bike applications." [...]
Controlling RGB Lights From ESP32 Web Server
"Here we are going to make a web server in ESP32 with an interactive web page to controls the color and brightness of a 12V RGB LED strip. Working Theory A five-meter 12 volt RGB LED strip has been connected to an ESP32 NodeMCU board because the NodeMCU board cannot directly drive the LED strip we have used a NPN transistor(TIP120) to drive the LED strip from the NodeMCU. The transistors are connected to the PWM supported pins of the ESP32 development board each for red, green and blue lines of the LED strip. In the coding part we have created a web server with a small and light weight web page which will load in the browser when we typed the IP address of our ESP32. The web page contains some buttons to turn on/off each colors and there are also buttons for mixing the red, green, blue colors to make any color combination. " [...]
MIA-1 Open Source Advanced Handmade Humanoid Robot!
"An open source, Arduino and Python-based advanced humanoid robot! Hi everyone, today I'll be showing how I made the robot MIA-1, which is not only advanced and unique but also open source and can be made without 3D printing! Yes, you got it, this robot is completely hand made. And open source means - you get the codes and every details for free, you too can make this robot if you wish to. Here we see only her speech, but there's many more things she can do! Here are the things she can do: Can listen and talk back to you Can see and recognize you using her left eye's camera Can detect motion and capture photo Has a GUI with touch screen LCD to command her Shows images on her lcd Download images and shows on her screen Can target things using a laser pointer on her right hand Moves hands while talking Stands on her feet without any help of others She can also bow (watch the video) And many more!" [...]
Improve Your Useless Box
"This instructable shows you how you can improve your useless box, when it is reacting way too fast so you have little time to remove your finger after toggling the switch to activate the box.. In the start or home position, the mechanical finger, that is connected to a gear motor M1, is pushing against micro switch SW1, so it is pushed open. That means it is switched off and not conducting. SW1 is located inside of the box. The manual operated toggle switch SW2, that is on the outside of the box, is in the OFF position. When the user toggles SW2 manually to the ON position, the motor is activated and starts moving." [...]
Arduino Air Quality Meter
"Recent campaigns around environment pollution helped increase the awareness around it with more people beginning to monitor their pollution footprint while also paying attention to the quality of air they breathe in. Different countries and communities have now several Air quality monitoring solutions deployed in strategic locations but there are times where you as an individual will have the desire for your own personal air quality monitoring solution to monitor the quality of air in your immediate vicinity. For today’s tutorial, we will look at how you can build a DIY personal air quality monitoring solution to monitor the quality of air around you. While there are several attempts at Air quality monitoring on the internet, today’s project will chronicle Zachary Lee‘s project because it provides a portable, battery powered, intuitive solution. The project makes use of an air quality sensor from TinyCircuits called the VOC whisker along with a TinyScreen+ which is used to display the air quality index as a bar, and a LiPo battery to power the entire system. The VOC Whisker is essentially a breakout board of the BME680 that allows you monitor temperature, pressure, humidity and Volatile Organic Compounds all at once." [...]
ESP32 Web Flip Clock
"A while ago, I mentioned to some of my co-workers that is it possible to make a simple split-flip display. (I actually made one with cardboards and toothpicks, and it looks...not pretty.) A guy digged out this clock set and give it to me, which he bought a few years ago for research but never assembled. This is in fact a DIY radio clock called パタパタ電波時計 ("pa-ta pa-ta (flapping sound) radio clock") back in April 2013 from a Japanese magazine 大人の科学 ("Science for Adults"). A translated Chinese version was published in Taiwan in 2014. This magazine always give you something to build: mini electric guitar, planetarium, phonograph, little automation robot, vacuum tube AM radio, small printing press machine, etc." [...]
4-Port High Power USB Hub
"This project is about a high current USB 2.0 hub that is specifically designed to drive USB powered development boards and peripherals. In the last couple of years, I tried several powered USB hubs to drive some development boards and USB peripherals. Most of the USB hubs which we can find in the local market are unreliable or not designed to drive more than 500mA of a load. After having a few bad experiences with powered USB hubs, I decided to build a USB hub by myself. I specifically design this hub to drive USB powered development boards and experimental peripherals. The core element of this USB hub is the "FE1.1s" USB 2.0 hub controller." [...]
UPDI Programmer Stick
"This is a USB-stick sized UPDI programmer, for programming Microchip's new 0-series and 1-series ATtiny chips from the Arduino IDE. It's based on an ATmega328P, and is essentially an Arduino Uno on a USB stick, so you also could use it as a mini-sized Arduino Uno. Introduction Starting in 2016 with the ATtiny87 and ATtiny167 Microchip started releasing a new series of ATtiny chips called the ATtiny 1-series, followed in 2018 by a lower cost range called ATtiny 0-series. They are intended as successors to the earlier ATtiny chips, such as the ATtiny85 and ATtiny84. I reviewed the range in an earlier article: Getting Started with the New ATtiny Chips. A new Arduino core has been developed for the new ATtiny chips by Spence Konde and his collaborators, called megaTinyCore [1]." [...]
That's all Folks!


