2019-02-28 - Nº 200

Editorial
Esta é a Newsletter Nº 200 que se apresenta com o mesmo formato que as anteriores. Se gostar da Newsletter partilhe-a!
Todas as Newsletters encontram-se indexadas no link.
Esta Newsletter tem os seguintes tópicos:
Esta é a Newsletter Nº200 e este numero para além de ser redondo tem vários significados. No domínio da Internet o código "200 OK" em HTTP significa que o pedido de um recurso web ocorreu com sucesso. Este número é igualmente considerado como a velocidade Standard das películas fotográficas - o ISO 200. Curiosamente a soma dos resultados da função totiente de Euler aplicada aos primeiros vinte e cinco números inteiros é também 200. Contudo, a Newsletter Nº200 significa que esta Newsletter já é publicada à 200 semanas sem interrupção. Lançada a 5 de Maio de 2015 são quase 4 anos com a publicação semanal. Contou no seu historial com a publicação de mais de 4500 Noticias, mais de 6200 Projectos, perto de 500 EBooks e revistas, e quase 400 modelos 3D. Irei continuar a trabalhar para que continue a ser uma referencia para todos os que a consultam.
Faz hoje anos que nascia, em 1552, Jost Bürgi. Este Relojoeiro e matemático suíço inventou os logaritmos de forma independente do matemático escocês John Napier. Ele era o mais hábil e o mais famoso relojoeiro de seu tempo. Ele também fez instrumentos de geometria astronómicos e práticos (notavelmente a bússola proporcional e um instrumento de triangulação útil na pesquisa). Isto levou a que se tornasse assistente do astrónomo alemão Johannes Kepler. Bürgi foi um dos principais contribuidores para o desenvolvimento de fracções decimais e da notação exponencial, mas sua contribuição mais notável foi publicada em 1620 como uma tabela de anti-logaritmos. Napier publicou a sua tabela de logaritmos em 1614, mas Bürgi já tinha compilado a sua tabela de logaritmos pelo menos dez anos antes.
Faz também anos hoje que nascia, em 1814, Edmond Frémy. Este Químico francês é conhecido pela sua descoberta de fluoreto de hidrogénio e pelas investigações de compostos de flúor. Entre outros compostos, Frémy investigou os de ferro, estanho e chumbo. Ele também estudou o ácido osmico, o ozónio, as substâncias corantes das folhas e flores e a composição das substâncias animais. Aplicou química à saponificação comercial de gorduras e à tecnologia de ferro, aço, ácido sulfúrico, vidro e papel. Ele tentou, mas falhou, isolar o flúor. Ele também falhou em tentativas de fazer cristais de óxido de alumínio, mas descobriu que poderia criar rubis.
Faz igualmente anos hoje que nascia, em 1901, Linus Pauling. Este químico, físico e autor norte-americano aplicou a mecânica quântica ao estudo de estruturas moleculares, particularmente em conexão com ligações químicas. Pauling foi a única pessoa a ganhar dois prémios Nobel não partilhados. O primeiro foi o Prémio Nobel de Química concedido em 1954 por mapear os alicerces químicos da própria vida. Além disso, por causa de seu trabalho pela paz nuclear, ele recebeu o Prémio Nobel da Paz em 1962.
Faz também anos hoje que nascia, em 1916, Audley Bowdler Williamson. Este inventor e fabricante britânico de produtos de cuidados com a pele que inventou o limpador de mãos Swarfega, um gel verde que mecânicos, impressoras e outros usam para lavar graxa, sujidade e tinta das suas mãos. "AB", como era conhecido, fundou a sua empresa, Deb Ltd., em 1941, vendendo um detergente neutro para o tratamento das meias de seda, um mercado que entrou em colapso com a chegada do nylon após a Segunda Guerra Mundial. No entanto, ele sabia que os mecânicos limpavam as mãos com gasolina, parafina e areia, o que era eficaz na remoção de óleo, mas também causava pele seca e dermatite. Ele adaptou a sua fórmula de detergente para limpar o óleo da pele sem esses efeitos colaterais, e nomeou-o combinando "swarf" (termo para grão oleoso) e "-ega" (ansioso).
Faz igualmente anos hoje que nascia, em 1930, Leon Cooper. Este Físico norte-americano recebeu (com John Bardeen e John Robert Schrieffer) o Prémio Nobel de Física em 1972, por contribuir com o conceito de pares de electrões de Cooper que formam a base da teoria de supercondutividade da BCS (suas iniciais), na qual ele trabalhou quando tinha cerca de 20 anos. Ele passou a tornar-se co-fundador e co-diretor da Nestor, Inc., um líder da indústria na aplicação de sistemas de redes neuronais para aplicações comerciais e militares. A empresa construiu sistemas de reconhecimento de padrões e avaliação de risco adaptáveis baseados em computador, com aplicações que classificam com precisão padrões complexos como alvos em sistemas de sonar, radar ou imagem. Ele também fundou e foi director do Instituto de Cérebro e Sistemas Neuronais da Brown University para desenvolver produtos farmacêuticos cognitivos e sistemas inteligentes para electrónica, automóveis e comunicações.
Faz também anos hoje que nascia, em 1939, Daniel C. Tsui. Este Físico sino-americano recebeu (com Horst L. Störmer e Robert B. Laughlin) o Prémio Nobel de Física de 1998 pela descoberta e explicação de que os electrões num campo magnético poderoso a temperaturas muito baixas podem formar um fluido quântico cujas partículas têm cargas eléctricas fraccionarias. Este efeito é conhecido como o quantum fraccionário.
Faz igualmente anos hoje que nascia, em 1948, Steven Chu. Este Físico norte-americano que (com Claude Cohen-Tannoudji e William D. Phillips) recebeu o Prémio Nobel de Física de 1997 pela sua pesquisa independente e pioneira em arrefecimento e aprisionamento de átomos usando luz laser. No seu estado normal, o movimento térmico aleatório constante dos átomos limita as medições precisas dos estados atómicos. Assim, os físicos procuraram arrefecer e desacelerar os átomos o máximo possível. Chu usou seis feixes de laser e trabalhou com um gás quente de átomos de sódio. Ele conseguiu arrefecer e aprisionar átomos no que ele chamou de "melaço óptico". Em 1985, ele tinha arrefecido átomos de sódio a uma temperatura de cerca de 240 milionésimos de grau acima do zero absoluto. Os átomos podem ficar presos nos feixes de laser por um período de cerca de meio segundo.
Por fim, faz anos hoje que nascia, em 1954, Jean Bourgain. Este Matemático belga recebeu a Medalha Fields em 1994 pelo seu trabalho em análise. As suas realizações em vários campos incluíram o problema de determinar o tamanho de uma secção de um espaço de Banach de dimensão finita n que se assemelha a um sub-espaço de Hilbert; uma prova da desigualdade de Luis Antonio Santaló; uma nova abordagem para alguns problemas na teoria ergódica; resulta em análise harmónica e operadores clássicos; e equações diferenciais parciais não lineares. O trabalho de Bourgain foi notável pela versatilidade que demonstrou ao aplicar ideias de disciplinas matemáticas abrangentes à solução de diversos problemas.
Nesta semana que passou ficámos a saber que investigadores conseguiram bater o recorde de capacidade de 26.2 terabits por segundo em mais de 6.000 km do cabo de fibra óptica transatlântica da MAREA. Uma equipa de investigadores da Infinera alcançou novos padrões de eficiência para cabos de fibra óptica transatlânticos. Testando uma abordagem emergente de como os sinais de luz são transmitidos - chamada modulação 16QAM - o grupo esmagou registos de eficiência para transferência de dados, quase duplicando a capacidade de dados e aproximando-se do limite teórico para tal transferência.
Também nesta semana que passou ficámos a saber que a sonda israelita Beresheet que foi lançada com sucesso do foguetão Falcon 5 da SpaceX teve uma pequena falha no caminho para a lua. "Durante a fase de pré-manobra, o computador da sonda reiniciou-se inesperadamente, fazendo com que a manobra fosse automaticamente cancelada", disseram representantes da SpaceIL num comunicado. "As equipas de engenharia da SpaceIL e do IAI estão a examinar os dados e a analisar a situação. Neste momento, os sistemas da sonda estão a funcionar correctamente, excepto pelo problema conhecido no star tracker." Os seguidores de estrelas são usados pela sonda para a ajudar a orientar-se no espaço em relação às estrelas-alvo.
Na Newsletter desta semana apresentamos diversos projetos de maker. É apresentado o livro "Conquer The Command Line" 2.a Edição e a revista MagPI Nº79.
João Alves ([email protected])
O conteúdo da Newsletter encontra-se sob a licença
Creative Commons Attribution-NonCommercial-ShareAlike 4.0 International License.
Novidades da Semana
Researchers Break Efficiency Record for Data Transfer in Ultra-fast Transatlantic Cable
"A new experiment has achieved a record fiber optic cable capacity of 26.2 terabits per second across more than 6,000 kilometers of the MAREA transatlantic fiber optic cable. If you are making an overseas phone call or using cloud computing, there is a 99 percent chance an undersea fiber optic cable is being utilized. Now, new work with lasers shows promise for squeezing more data through these cables, to help meet the growing demand for data flow between computers in North America and Europe. The method could increase network capacity without requiring new cables, which can cost hundreds of millions of dollars to build. A team of researchers from Infinera has achieved new benchmarks for efficiency for transatlantic fiber optic cables. Testing an emerging approach for how the light signals are transmitted -- called 16QAM modulation -- the group smashed through efficiency records for data transfer, nearly doubling data capacity and approaching the theoretical limit for such a transfer." [...]
Israeli Lunar Lander Suffers Glitch on Way to the Moon
"The world's first private lunar lander has hit a snag en route to the moon. On Monday (Feb. 25), the Beresheet moon lander built by the Israeli startup SpaceIL missed a planned maneuver to steer the spacecraft along its eight-week journey to the lunar surface. The maneuver was originally scheduled for 5 p.m. EST (12 a.m. local time on Tuesday in Israel) as Beresheet orbited the Earth out of communications range with its mission control center. "During the pre-maneuver phase the spacecraft computer reset unexpectedly, causing the maneuver to be automatically cancelled," SpaceIL representatives said in a statement. "The engineering teams of SpaceIL and IAI are examining the data and analyzing the situation. At this time, the spacecraft's systems are working well, except for the known problem in the star tracker."" [...]
Outras Notícias
Delivering the Future: FedEx Unveils Autonomous Delivery Robot
"Delivering the Future: FedEx Unveils Autonomous Delivery Robot FedEx Corp. (NYSE: FDX) announced today a development in cutting-edge delivery solutions to meet the rapidly changing needs of consumers the FedEx SameDay Bot an autonomous delivery device designed to help retailers make same-day and last-mile deliveries to their customers. With the bot, retailers will be able to accept orders from nearby customers and deliver them by bot directly to customers homes or businesses the same day. FedEx is collaborating with companies such as AutoZone, Lowes, Pizza Hut, Target, Walgreens and Walmart to help assess retailers autonomous delivery needs. On average, more than 60 percent of merchants customers live within three miles of a store location, demonstrating the opportunity for on-demand, hyper-local delivery. The FedEx SameDay Bot is an innovation designed to change the face of local delivery and help retailers efficiently address their customers rising expectations, said Brie Carere, executive vice president and chief marketing and communications officer for FedEx. The bot represents a milestone in our ongoing mission to solve the complexities and expense of same-day, last-mile delivery for the growing e-commerce market in a manner that is safe and environmentally friendly." [...]
SpaceShipTwo, VSS Unity, Prepares For Fifth Supersonic Powered Test Flight
"Virgin Galactic’s historic, first spaceflight, was a wonderful way for our dedicated and talented teams to close 2018. But now, with the rocket motor from that flight on show at the Smithsonian National Air and Space Museum and our first space pilots proudly wearing their FAA Commercial Astronaut Wings, we are getting ready to return VSS Unity to the black skies. With the usual caveats that apply to all test flights, and with the added uncertainties of weather at this time of year in Mojave, the window for our fifth supersonic powered test flight opens tomorrow, Wednesday 20 February. Although we passed a major milestone in December, we still have a way to go in testing the many factors that can affect a flight. So, for this flight, we will be expanding the envelope to gather new and vital data essential to future tests and operations, including vehicle center of gravity. We are proud to be flying NASA Flight Opportunity program research payloads again." [...]
NXP Announces K32 Energy-efficient Microcontroller Series for Advanced Security and Physical Protection
"NXP Semiconductors today introduced the K32 microcontroller (MCU) series to advance the energy efficiency of real-time embedded applications and enable advanced security with physical tamper protection in a wide range of Industrial and Internet-of-Things (IoT) applications. The power-efficient K32 MCUs complement the recently launched performance efficient LPC5500 MCU series. Building upon the market success and broad adoption of the Kinetis MCU platform, the K32 series targets: - Energy efficiency for low duty cycle applications with wide operating voltage range, ultra-low leakage power modes that support full SRAM retention and fast wake-up - Purpose-built high-performance mixed-signal (HPMS) with architectural improvements for power optimization - Advanced embedded security for device authentication, confidentiality, and physical tamper detection and resistance First to launch in the series is the K32 L3 family, a 72MHz Arm® Cortex®-M4 based MCU with an optional Cortex-M0+. The device offers up to 1.25MB flash and 384KB SRAM with numerous serial communication interfaces, 12-bit 1MSPS ADC, 10-bit DAC and comparator, 32-bit PWM timer modules, and an external memory controller for flexible expansion. The complete K32 L3 family is planned to support flash sizes from 512KB to 1.28MB, but the full range is available for immediate development from the initial superset. Key features of the K32 L3 MCU family include, - Energy Efficiency and Ultra-Low Leakage - Fast wake-up from 2uA current with partial SRAM retention, and 7uA current with full SRAM retention (3V, 25C, DC-DC) - Single inductor, multiple output (SIMO) DC-DC to maximize energy efficiency, added flexibility to provide core power, as well as two independent I/O rails, up to 1.8 volts - Purpose built HPMS for Power Optimization - Low power 12-bit ADC with low power mode operation and as low as 18uA current draw at 100K samples per second - Sub 1uA comparator current in operation with a 5us propagation delay - Internal reference clock with ±1% accuracy over operating range - Security and Protection - As low as 200nA in always-on VBAT mode, with 32K low power RTC oscillator and register retention and four tamper pins for physical tamper protection - Uncompromised Root-of-Trust (RoT) with authenticated boot, encrypted firmware update and storage of public key hash in one-time programmable (OTP) - Hardware acceleration for symmetric (AES-256, DES/3DES) and asymmetric (RSA 4096-bit public key, ECC) cryptography, along with SHA-256 hashing and true random number generator (TRNG) with 512-bits of entropy." [...]
Machine learning can boost the value of wind energy
"Carbon-free technologies like renewable energy help combat climate change, but many of them have not reached their full potential. Consider wind power: over the past decade, wind farms have become an important source of carbon-free electricity as the cost of turbines has plummeted and adoption has surged. However, the variable nature of wind itself makes it an unpredictable energy sourceless useful than one that can reliably deliver power at a set time. In search of a solution to this problem, last year, DeepMind and Google started applying machine learning algorithms to 700 megawatts of wind power capacity in the central United States. These wind farmspart of Googles global fleet of renewable energy projectscollectively generate as much electricity as is needed by a medium-sized city. Using a neural network trained on widely available weather forecasts and historical turbine data, we configured the DeepMind system to predict wind power output 36 hours ahead of actual generation." [...]
Intel Drives Development of Quantum Cryoprober with Bluefors and Afore to Accelerate Quantum Computing
"Intel,Bluefors* and Afore* have introduced the first cryoprober, a quantum testing device named the Cryogenic Wafer Prober, developed specifically to speed the development of quantum computing solutions. Intel identified the need for a quantum testing tool to collect more data about quantum chips called qubits. "Building on our expertise in transistor process technology, we saw the need to create a 300mm high-volume fabrication and test line for semiconductor spin qubits. We are focused on the manufacturability and scaling issues for quantum, and a fast feedback through the cryoprober allows Intel to accelerate our scientific learning." - Dr. Jim Clarke, director of Quantum Hardware, Intel Why It Matters:One of the biggest challenges with quantum computing is data collection and access to data. Today, each quantum processor is tested for months in a low-temperature dilution refrigerator to determine what works and what doesnt work." [...]
Mbed OS 5.11.5 released
"We are pleased to announce the Mbed OS 5.11.5 release is now available. This is the latest patch release based on the feature set that Mbed OS 5.11 introduces. Summary In this release we have added target support for: STM32_L475 MCU RHOMBIO_L476DMW1K We have added fixes for the following reported issues: 9276 nrf52: after disconnect, device doesn't go into sleep again 9513 Occasional hard falt when using the mbedtls entropy function in parrallel threads (K64F) 9523 Non Rtos build fails for ARM compiler (K64F) 9260 FUTURE_SEQUANA: failing to pass block device tests. 8894 Document EventFlags wait function timeout units 8618 Python3 build fails on MTS_MDOT_F411RE 8205 Sleep tracer is not finding matching driver when performing an unlock 9494 nanostack unittests: do not contain license headers 9695 NRF52_DK LED2 always on mbed-coap has been updated to version 4.7.4. This brings the following changes: Remove dependency on the yotta tool Do not remove stored (GET) blockwise message when EMPTY ACK is received. When non piggybacked response mode is used the original GET request must not be removed from the stored message list." [...]
Samsung Electronics Doubling Current Smartphone Storage Speed as it Begins Mass Production of First 512GB eUFS 3.0
"Based on the company’s fifth-generation V-NAND, the new memory meets the newest Universal Flash Storage industry specifications at a speed 20x faster than a typical microSD card Samsung plans to launch a 1-Terabyte version within the second half of the year Samsung Electronics the world leader in advanced memory technology, today announced that it has begun mass producing the industry’s first 512-gigabyte (GB) embedded Universal Flash Storage (eUFS) 3.0 for next-generation mobile devices. In line with the latest eUFS 3.0 specification, the new Samsung memory delivers twice the speed of the previous eUFS storage (eUFS 2.1), allowing mobile memory to support seamless user experiences in future smartphones with ultra-large high-resolution screens. “Beginning mass production of our eUFS 3.0 lineup gives us a great advantage in the next-generation mobile market to which we are bringing a memory read speed that was before only available on ultra-slim laptops,” said Cheol Choi, executive vice president of Memory Sales & Marketing at Samsung Electronics. “As we expand our eUFS 3.0 offerings, including a 1-Terabyte (TB) version later this year, we expect to play a major role in accelerating momentum within the premium mobile market.” Samsung produced the industry-first UFS interface with eUFS 2.0 in January, 2015, which was 1.4 times faster than the mobile memory standard at that time, referred to as the embedded multi-media card (eMMC) 5.1. In just four years, the company’s newest eUFS 3.0 matches the performance of today’s ultra-slim notebooks. Samsung’s 512GB eUFS 3.0 stacks eight of the company’s fifth-generation 512-gigabit (Gb) V-NAND die and integrates a high-performance controller." [...]
Failed 1970s Venus Probe Could Crash to Earth This Year
"Here's another warning about incoming space hardware — but this saga has an interplanetary connection. First, we have to peel back space history to the early 1970s, just after the height of the Cold War space-race between the Soviet Union and the United States. The Soviet Union launched the Cosmos 482 Venus probe on March 31, 1972. But the spacecraft messed up its rocket-powered escape to that cloud-veiled world and got trapped in Earth orbit. [The 10 Weirdest Facts About Venus] A big chunk of that failed craft remains in orbit today as space junk — but it's due to come down soon, perhaps as early as this year, experts said. Cosmos 482 was a sister probe to Venera 8,which in July 1972 became the second craft to land successfully on the surface of Venus, said Don Mitchell, who studies Soviet space history and has a keen interest in that country's Venus exploration missions." [...]
D-Wave Previews Next-Generation Quantum Computing Platform
"D-Wave Systems Inc., the leader in quantum computing systems, software, and services, today announced a preview of its next-generation quantum computing platform incorporating hardware, software, and tools to accelerate and ease the delivery of quantum computing applications. Reflecting years of customer feedback, the platform captures users’ priorities and business requirements and will deliver significant performance gains and greater solution precision. Users will also benefit from the ability to embed larger problems on the quantum computer, speeding the development of commercial quantum applications. The next-generation D-Wave quantum platform will include ongoing updates available through the cloud, a new quantum system, and new software for tools and applications: - New Topology: The Pegasus™ topology is the most connected of any commercial quantum system in the world. Currently, each qubit in the Chimera™ topology is connected to six other qubits. With the Pegasus topology, each qubit is connected to 15 other qubits." [...]
Ciência e Tecnologia
Physicists calculate protons pressure distribution for first time
"The particle’s core withstands pressures higher than those inside a neutron star, according to a new study. Neutron stars are among the densest-known objects in the universe, withstanding pressures so great that one teaspoon of a stars material would equal about 15 times the weight of the moon. Yet as it turns out, protons the fundamental particles that make up most of the visible matter in the universe contain even higher pressures. For the first time, MIT physicists have calculated a protons pressure distribution, and found that the particle contains a highly pressurized core that, at its most intense point, is generating greater pressures than are found inside a neutron star. This core pushes out from the protons center, while the surrounding region pushes inward. (Imagine a baseball attempting to expand inside a soccer ball that is collapsing.)" [...]
Static electricity could charge our electronics
"Static electricity could charge our electronics While common in everyday life, the science behind this phenomenon is not well understood “Nearly everyone has zapped their finger on a doorknob or seen child’s hair stick to a balloon. To incorporate this energy into our electronics, we must better understand the driving forces behind it.” Unhappy with the life of your smartphone battery? Thought so. Help could be on the way from one of the most common, yet poorly understood, forms of power generation: static electricity. “Nearly everyone has zapped their finger on a doorknob or seen child’s hair stick to a balloon. To incorporate this energy into our electronics, we must better understand the driving forces behind it,” says James Chen, PhD, assistant professor in the Department of Mechanical and Aerospace Engineering in the School of Engineering and Applied Sciences at the University at Buffalo." [...]
Development of nonvolatile spintronics-based 50W microcontroller unit operating at 200MHz
"Researchers at Tohoku University have announced the development of a nonvolatile microcontroller unit (MCU) which achieves both high performance and ultra-low power by utilizing spintronics-based VLSI design technology. The demand for low-power, high-performance microcontroller units (MCUs) has been increasing for power-supply-critical Internet-of-Things (IoT) sensor node applications. In sensor node applications, a distributed network of sensors extracts and gathers information, which is processed by MCUs and transmitted to a cloud-based data center. Various low-power MCUs for sensor node applications have been actively researched and developed, however, the required operation speed and signal processing throughput combined with low power consumption has not been achieved until now. The research team led by Professors Tetsuo Endoh, Takahiro Hanyu and Associate Professor Masanori Natsui has developed an MCU using spintronics-based VLSI technology. In the newly developed spintronics-based MCU, all modules are made non-volatile using spintronics devices, and wasteful power consumption is entirely eliminated by controlling the power supply for each module independently." [...]
Electric car batteries inspire safer, cheaper way to manufacture compounds used in medicines
"Recent advances in battery technology, from the engineering of their cases to the electrochemistry that takes place inside them, has enabled the rapid rise of Teslas, Leafs, Volts and other electric cars. Now, scientists at Scripps Research, inspired by the refined electrochemistry of these batteries, have developed a battery-like system that allows them to make potential advancements for the manufacturing of medicines. Their new method, reported February 22 in Science, avoids safety risks associated with a type of chemical reaction known as dissolving metal reduction, which is often used to produce compounds used in the manufacturing of medicines. Their method would offer tremendous advantages over current methods of chemical manufacturing, but until now, has largely been sidelined due to safety considerations. “The same types of batteries we use in our electric cars today were far too dangerous for commercial use a few decades ago, but now they are remarkably safe thanks to advances in chemistry and engineering,” says Phil Baran, PhD, who holds the Darlene Shiley Chair in Chemistry at Scripps Research and is a senior author of the Science paper. “By applying some of the same principles that made this new generation of batteries possible, we have developed a method to safely conduct powerfully reductive chemical reactions that have very rarely been used on a large scale because — until now — they were too dangerous or costly.” “This could have a major impact on not only the manufacturing of pharmaceuticals,” Baran adds, “but also on the mindset of medicinal chemists who traditionally avoid such chemistry due to safety concerns." [...]
New theory could lead to better batteries, fuel cells
"A new theory could enable researchers and industry to tune and improve the performance of a material called ionic ceramics in rechargeable batteries, fuel cells and other energy applications. Ionic ceramics are made up of many faceted “grains” that meet at boundaries in ways that affect, for example, how much power a fuel cell can deliver or how fast a battery can be recharged and how long it can hold a charge. “My cell phone has a (fixed) amount of charge, and those grain boundaries are a limiting factor,” to how much of that charge is indeed useful said Edwin García, a professor of materials engineering at Purdue University. One challenge in perfecting technologies that use ionic ceramics is overcoming the insulating effects of the grain boundaries (interfaces between grains), which undergo “phase transitions” (structural and electrochemical changes), thus impacting material properties. “It’s a problem that has existed in the field of ceramics for the last 40 years,” he said. However, it was not until these last 10 years when scientists realized that interfaces (2D materials), just like bulk phases (3D materials) can undergo phase transitions." [...]
NIST Physicists Flash-freeze Crystal of 150 Ions
"Physicists at the National Institute of Standards and Technology (NIST) have flash-frozen a flat crystal of 150 beryllium ions (electrically charged atoms), opening new possibilities for simulating magnetism at the quantum scale and sensing signals from mysterious dark matter. Many researchers have tried for decades to chill vibrating objects that are large enough to be visible to the naked eye to the point where they have the minimum motion allowed by quantum mechanics, the theory that governs the behavior of matter at the atomic scale. The colder the better, because it makes the device more sensitive, more stable and less distorted, and therefore, more useful for practical applications. Until now, however, researchers have only been able to reduce a few types of vibrations. In the NIST experiment, magnetic and electric fields cooled and trapped the ions so that they formed a disc less than 250 micrometers (millionths of a meter) in diameter. The disc is considered a crystal because the ions are arranged in a regularly repeating pattern." [...]
Exploring the global landscape of quantum technology research
"Leading quantum technology experts from around the world have explored their respective regional and national goals for the future of the field, in a new focus issue of Quantum Science and Technology (QST). The first five articles in the collection, covering Australia, Japan, the United States, Canada and the European Union, are published today. They are written by the leading researchers involved in each country or region’s initiative. QST’s Editor-in-Chief, Dr Robert Thew from the University of Geneva, said: “This collection brings together insights from leaders in the field across the globe, including Europe, Canada, Japan, Australia and the US, providing an unprecedented view of the quantum technology landscape around the world. “During the last couple of decades, the interest, and along with it the financial investment, in quantum technology research has been steadily ramping up. There are a wide range of potential application areas: quantum computing and simulations; quantum communication, and sensing and metrology." [...]
JILA Researchers Make Coldest Quantum Gas of Molecules
"JILA researchers have made a long-lived, record-cold gas of molecules that follow the wave patterns of quantum mechanics instead of the strictly particle nature of ordinary classical physics. The creation of this gas boosts the odds for advances in fields such as designer chemistry and quantum computing. As featured on the cover of the Feb. 22 issue of Science, the team produced a gas of potassiumrubidium (KRb) molecules at temperatures as low as 50 nanokelvin (nK). Thats 50 billionths of a Kelvin, or just a smidge above absolute zero, the lowest theoretically possible temperature. The molecules are in the lowest-possible energy states, making up what is known as a degenerate Fermi gas. In a quantum gas, all of the molecules properties are restricted to specific values, or quantized, like rungs on a ladder or notes on a musical scale." [...]
Researchers Engineer a Tougher Fiber
"North Carolina State University researchers have developed a fiber that combines the elasticity of rubber with the strength of a metal, resulting in a tougher material that could be incorporated into soft robotics, packaging materials or next-generation textiles. A good way of explaining the material is to think of rubber bands and metal wires, says Michael Dickey, corresponding author of a paper on the work and Alcoa Professor of Chemical and Biomolecular Engineering at NC State. A rubber band can stretch very far, but it doesnt take much force to stretch it, Dickey says. A metal wire requires a lot of force to stretch it, but it cant take much strain it breaks before you can stretch it very far. Our fibers have the best of both worlds. The researchers created fibers consisting of a gallium metal core surrounded by an elastic polymer sheath." [...]
Controllable electron flow in quantum wires
"Princeton University researchers have demonstrated a new way of making controllable “quantum wires” in the presence of a magnetic field, according to a new study published online today in the journalNature. The researchers detected channels of conducting electrons that form between two quantum states on the surface of a bismuth crystal subjected to a high magnetic field. These two states consist of electrons moving in elliptical orbits with different orientations. To the teams surprise, they found that the current flow in these channels can be turned on and off, making these channels a new type of controllable quantum wire. “These channels are remarkable because they spontaneously form at the boundaries between different quantum states in which electrons collectively align their elliptical orbits,” said Ali Yazdani, the Class of 1909 Professor of Physics and director of the Princeton Center for Complex Materials, who headed the research. “It is exciting to see how the interaction between electrons in the channels strongly dictates whether or not they can conduct.” The researchers used a scanning tunneling microscope a device capable of imaging individual atoms and mapping the motion of electrons on a materials surface to visualize electron behaviors on the surface of a crystal made of pure bismuth." [...]
Understanding high efficiency of deep ultraviolet LEDs
"Steps that form during LED fabrication improve their efficiency by creating tiny paths of electric current. Deep ultraviolet light-emitting diodes (DUV-LEDs) made from aluminium gallium nitride (AlGaN) efficiently transfer electrical energy to optical energy due to the growth of one of its bottom layers in a step-like fashion. This finding, published in the journal Applied Physics Letters, can lead to the development of even more efficient LEDs. AlGaN-based DUV-LEDs are receiving much research attention due to their potential use in sterilization, water purification, phototherapy, and sunlight-independent high-speed optical communication. Scientists are investigating ways to improve their efficiency in converting electrical energy into optical energy. Kazunobu Kojima of Tohoku University specializes in quantum optoelectronics, which studies the quantum effects of light on solid-state semiconductor materials." [...]
Graphite offers up new quantum surprise
"Researchers at The University of Manchester have discovered unexpected phenomena in graphite thanks to their previous research on its two-dimensional (2D) relative – graphene. The team led by Dr Artem Mishchenko, Prof Volodya Fal’ko and Prof Sir Andre Geim, discovered the quantum Hall effect (QHE) in bulk graphite – a layered crystal consisting of stacked graphene layers. This is an unexpected result because the quantum Hall effect is possible only in two-dimensional materials where the movement of electrons’ motion is restricted. They have also found that the material behaves differently depending on whether it contains odd or even number of graphene layers - even when the number of layers in the crystal exceeds hundreds. The work is an important step to the understanding of the fundamental properties of graphite, which have often been misunderstood. “For decades graphite was used by researchers as a kind of 'philosopher's stone' that can deliver all probable and improbable phenomena including room-temperature superconductivity,” Geim commented." [...]
High-powered fuel cell boosts electric-powered submersibles, drones
"The transportation industry is one of the largest consumers of energy in the U.S. economy with increasing demand to make it cleaner and more efficient. While more people are using electric cars, designing electric-powered planes, ships and submarines is much harder due to power and energy requirements. A team of engineers in the McKelvey School of Engineering at Washington University in St. Louis has developed a high-power fuel cell that advances technology in this area. Led by Vijay Ramani, the Roma B. and Raymond H. Wittcoff Distinguished University Professor, the team has developed a direct borohydride fuel cell that operates at double the voltage of todays commercial fuel cells. This advancement using a unique pH-gradient-enabled microscale bipolar interface (PMBI), reported in Nature Energy Feb. 25, could power a variety of transportation modes including unmanned underwater vehicles, drones and eventually electric aircraft at significantly lower cost. The pH-gradient-enabled microscale bipolar interface is at the heart of this technology, said Ramani, also professor of energy, environmental & chemical engineering." [...]
KAIST Develops Analog Memristive Synapses for Neuromorphic Chips
"A KAIST research team developed a technology that makes a transition of the operation mode of flexible memristors to synaptic analog switching by reducing the size of the formed filament. Through this technology, memristors can extend their role to memristive synapses for neuromorphic chips, which will lead to developing soft neuromorphic intelligent systems. Brain-inspired neuromorphic chips have been gaining a great deal of attention for reducing the power consumption and integrating data processing, compared to conventional semiconductor chips. Similarly, memristors are known to be the most suitable candidate for making a crossbar array which is the most efficient architecture for realizing hardware-based artificial neural network (ANN) inside a neuromorphic chip. A hardware-based ANN consists of a neuron circuit and synapse elements, the connecting pieces. In the neuromorphic system, the synaptic weight, which represents the connection strength between neurons, should be stored and updated as the type of analog data at each synapse." [...]
Fast, Flexible Ionic Transistors for Bioelectronic Devices
"Many major advances in medicine, especially in neurology, have been sparked by recent advances in electronic systems that can acquire, process, and interact with biological substrates. These bioelectronic systems, which are increasingly used to understand dynamic living organisms and to treat human disease, require devices that can record body signals, process them, detect patterns, and deliver electrical or chemical stimulation to address problems. Transistors, the devices that amplify or switch electronic signals on circuits, form the backbone of these systems. However, they must meet numerous criteria to operate efficiently and safely in biological environments such as the human body. To date, researchers have not been able to build transistors that have all the features needed for safe, reliable, and fast operation in these environments over extended periods of time. A team led by Dion Khodagholy, assistant professor of electrical engineering at Columbia Engineering, and Jennifer N. Gelinas, Columbia University Medical Center, Department of Neurology, and the Institute for Genomic Medicine, has developed the first biocompatible ion-driven transistor that is fast enough to enable real-time signal sensing and stimulation of brain signals." [...]
FLOC Takes Flight: First Portable Prototype of Photonic Pressure Sensor
"In collaboration with industry, researchers from the National Institute of Standards and Technology (NIST) have made the first portable prototype of the Fixed-Length Optical Cavity (FLOC), a device that uses light to measure pressure with higher accuracy and precision than most commercial pressure sensors. This newest version is a milestone on the journey toward the creation of a device that could revolutionize the way pressure is measured with potential uses by many industries, particularly semiconductor chip and aircraft manufacturing. In 2017, NIST and MKS Instruments, Inc. of Andover, Massachusetts, signed a Cooperative Research and Development Agreement (CRADA) to take a laboratory-scale version of the FLOC and create a smaller, more robust prototype that more closely resembles a commercial product. Thanks to the CRADA work, the joint NIST and MKS team has now successfully demonstrated a prototype version small enough to fit into two suitcases, Hendricks said. MKS Instruments brings over 50 years of pressure measurement, optical and laser experience to this project, and we are honored to have been selected by NIST to work with them on this important and prestigious development, said Phil Sullivan, CTO of MKSs Pressure and Vacuum Measurement Solutions business. We anticipate that this work will lead to a new wide-range, compact pressure measurement standard." [...]
'Immunizing' quantum bits so that they can grow up
"New material enhances supercurrent in topological-insulator nanoribbon Josephson junctions Quantum computers will process significantly more information at once compared to today's computers. But the building blocks that contain this information – quantum bits, or "qubits" – are way too sensitive to their surroundings to work well enough right now to build a practical quantum computer. Long story short, qubits need a better immune system before they can grow up. A new material, engineered by Purdue University researchers into a thin strip is one step closer to "immunizing" qubits against noise, such as heat and other parts of a computer, that interferes with how well they hold information. The work appears in Physical Review Letters. The thin strip, called a "nanoribbon," is a version of a material that conducts electrical current on its surface but not on the inside – called a "topological insulator" – with two superconductor electrical leads to form a device called a "Josephson junction."" [...]
Climate rewind: Scientists turn carbon dioxide back into coal
"Researchers have used liquid metals to turn carbon dioxide back into solid coal, in a world-first breakthrough that could transform our approach to carbon capture and storage. The research team led by RMIT University in Melbourne, Australia, have developed a new technique that can efficiently convert CO2 from a gas into solid particles of carbon. Published in the journal Nature Communications, the research offers an alternative pathway for safely and permanently removing the greenhouse gas from our atmosphere. Current technologies for carbon capture and storage focus on compressing CO2 into a liquid form, transporting it to a suitable site and injecting it underground. But implementation has been hampered by engineering challenges, issues around economic viability and environmental concerns about possible leaks from the storage sites. RMIT researcher Dr Torben Daeneke said converting CO2 into a solid could be a more sustainable approach." [...]
Scientists measure exact edge between superconducting and magnetic states
"Scientists at the U.S. Department of Energys Ames Laboratory have developed a method to accurately measure the exact edge or onset at which a magnetic field enters a superconducting material. The knowledge of this threshold called the lower critical field plays a crucial role in untangling the difficulties that have prevented the broader use of superconductivity in new technologies. In condensed matter physics, scientists distinguish between various superconducting states. When placed in a magnetic field, the upper critical field is the strength at which it completely destroys superconducting behavior in a material. The Meissner effect can be thought of as its opposite, which happens when a material transitions into a superconducting state, completely expelling a magnetic field from its interior, so that it is reduced to zero at a small (typically less than a micrometer) characteristic length called the London penetration depth. But what happens in the gray area between the two?" [...]
Documentação
A documentação é parte essencial do processo de aprendizagem e a Internet além de artigos interessantes de explorar também tem alguma documentação em formato PDF interessante de ler. Todos os links aqui apresentados são para conteúdo disponibilizado livremente pelo editor do livro.
Conquer The Command Line 2nd Ed
"You too can conquer the command line in the second edition of our first Essentials book. In it, you can learn how to use the command line on Raspberry Pi and in other versions of Linux. Using the command line is an amazing skill to have, allowing you to control a computer more effectively than ever before – especially when it comes to Raspbian on the Raspberry Pi! Here’s our updated guide to the terminal that will allow you to truly conquer the command line. Master essential skills across 14 chapters: Read and write text files Find & install software Manage removable storage Use Secure Shell for remote access Create Raspberry Pi SD cards Going online in the command line and much, much more. " [...]
The MagPI 79
"Plus! All this inside The MagPi 79 Build a Teachable Machine. Use Google’s new Coral USB Accelerator to build a machine that learns to identify objects Develop an Android app. Build and deploy Android apps on a Raspberry Pi Tortoise Fridge. Keep a tortoise safe during hibernation with temperature sensors and an old fridge Use ANPR in your projects. Follow the Car Spy Pi project to add number plate recognition to your driveway Top 10 home automation projects." [...]
Projetos Maker
Diversos Projetos interessantes.
GreenHouse Monitoring System
"Android application monitoring system for GreenHouse, several sensors for reading data and send to application. This project helps you to look at your greenhouse. It consists of sensors: - DHT11 (temperature and humidity), - MQ-135 (Air Quality), - Soil Moisture . The sensors are connected to NodeMCU and send data to Google Firebase. Android application takes data from Google Firebase and display them. " [...]
Getting Started with Zephyr RTOS on Nordic nRF52832 hackaBLE
"Introduction I worked for almost two decades in the software industry. In the early 2000s, I was developing applications on Windows, Linux, and various flavours of Unix. On the Windows side, we had Microsoft Visual Studio, MFC, NMake, and CL. On the Linux/Unix side, we had GCC, POSIX and various types of windowing toolkits (X-Window + Motif, anyone?). Cross platform development was a challenge, but even before the advent of fancy tools like Qt and wxWindows, we were able to structure the code so that large parts of it was compatible across the different operating systems. Compared to that, cross-platform development in the embedded world today is far more difficult." [...]
Arduino Controlled Laser Dog Chaser Toy
"About two years ago, Ive built this toy for my dog where a laser is being controlled with two servos to give it a random movement where the laser dot escapes and he can chase it. The laser worked perfectly but during my recent move it got damaged so in this Instructable well fix it and Ill explain the principles of operation. " [...]
CNC Sewing/Embroidery Machine
"This being my first Instructable, please forgive me for the lack of photos during the build as I only decided to post it on here after the project was completed. The reason that I chose this project was that I have been interested in trying machine embroidery for some time, but the thought of spending a lot of money on a dedicated machine and then finding that it was not for me didn't appeal. Being a handy fellow and liking a challenge I decided to build my own. After a scour of the internet it was clear that I was certainly not the first to try this, but I also found it hard to find any real success stories - challenge accepted!!! " [...]
Aquabot: Arduino Gardening System
"Do you struggle to remember to take care of your houseplants? Do you worry that your plants will die while you are away on vacation? Aquabot is here to help! Aquabot is an automatic watering system built around an Arduino Uno. It can be easily upgraded to care for multiple plants, use data from more sensors, and automate more functions of your garden. " [...]
ESP32 + MPU9250: 3D Orientation Visualisation
"Visualizing MPU9250 3D orientation data on the web page hosted by ESP32. Using websockets and JSON to send orientation data. MPU9250 is one of the most popular IMU (Inertial Measurement Unit) available on the market. It combines not only 3D accelerometer, 3D gyro and 3D compass but also DMP (Digital Motion Processor). Thanks to DMP we can read orientation data in the form of Euler angles or quaternions directly from the chip. A web page with a 3D cube visualizing orientation of MPU9250 is hosted by ESP32." [...]
Vacuum Gripper System Using OpenCR
"We provide a way to set the vacuum gripper system using OpenCR. It can be used for the OpenManipulator gripper Instead of standard gripper. It is also useful for using to the manipulators that don't have sirial linkage structure such as OpenManipulator friends. e-manual : http://emanual.robotis.com/docs/en/platform/openmanipulator/#tool-modification Part Number. Name - Quantity ARDUINO 4 RELAYS SHIELD - 1 OpenCR - 1 12V Air Pump Motor - 1 UD0640-20-C (Air Tube 6Ø) - 1 UD0860-20-C (Air Tube 8Ø) - 1 MSCNL6-1 (Coupling 6Ø) - 1 MSCNL8-1 (Coupling 8Ø) - 1 MVPKE8 (Suction Cup) - 1 MHE3-M1H-3/2G-1/8 (Control Valve) - 1 NEBV-Z4WA2L-P-E-2.5-N-LE2-S1 (Cable for Valve) - 1" [...]
How to Setup DigiSprak Attiny85 Board
"Hello there Engineers and Hobbyists, we all love Arduino's right! But using an Arduino UNO, NANO or any other Arduino for a small task like displaying a simple message on LCD or just Fading LED would be waste of resource and money, so in this video, we would discover a Cheap and Compact Alternative of Arduino called ATTINY85, so lets get started! " [...]
Vacuum Fluorescent Display Controller
"A simple interface circuit to drive VFD displays. No fancy parts required, and runs on serial communication. What's the Use? VFD displays are not trending anymore for some obvious reasons, they are made of glass ("uh cool! "), have an incandescent filament ("really?? "), they are basically vacuum tubes ("interesting!" [...]
Line Following Robot Using Smartphone's Camera
"The first mission was with the help of IR sensors. Now, its back with another mission to get back what rightfully belonged to it, only this time with a Smartphone and its camera having its back and Dabble, a smart mobile application to help them coordinate with its amazing abilities. You can get the app from HERE. Are you ready for making liner follower ready for mission 2.0? Lets begin right away! " [...]
ESP32_CoinCell
"ESP32 Project with sensors and tiny display powered by a coin cell This is an ESP32 Pico D4 project with an accelerometer and 0.69" oled display powered by a rechargeable LIR2450 coin cell. I was not made for any specific purpose and was a design challenge to try and made it as small as possible. It can be powered off of a battery or USB cable. If a battery is inserted and USB cable is plugged in it will charge the battery and power the board. Current consumption is around 0.45mA when sleeping but up to 85mA running. Runtime testing is still in the works but battery life is only 5 minutes when the display is on and constantly connected to wifi." [...]
Raspberry pi powerdown and powerup button
"TL;DR: This post describes an easy way to add a power button to a raspberryp pi that: Only needs a button and wires, no other hardware components. Allows graceful shutdown and powerup. Only needs modification of config files and does not need a dedicated daemon to read GPIO pins. There are two caveats: This shuts down in the same way as shutdown -h now or halt does. It does not completely cut the power (like some hardware add-ons do). To allow powerup, the I²C SCL pin (aka GPIO3) must be used, conflicting with externally added I²C devices." [...]
Raspberry Pi Digital Picture Frame
"After 10 years, my store-bought digital picture frame failed. I looked for a replacement on-line, and found that a comparable replacement actually cost more than my 10 year old frame. I figured they'd be practically free by now. Obviously I could've just bought a new one, but I figured that's exactly what the man wants me to do! Instead, I could spend a ridiculous amount of time building my own - but also having some fun and learning something along the way. I've been playing with Arduinos for years, and have wanted a good project for the Raspberry Pi, and this seemed like the perfect one." [...]
ESP8266 WiFi Air Conditioner Remote Control
"We recently started exploring the ESP8266 boards and today’s project is going to be an interesting one based on this WiFi module. We are going to build an ESP8266 based WiFi Air condition Remote Controller. While this project can be adapted to fit any device that uses a remote control, we will use it for controlling an Air Conditioner. Usually, everyone switches “OFF” all electrical appliances in their home, including Air conditioners when leaving the house, this means when you get back home, the temperature will not be regulated, and it will take the air conditioner some time to achieve your desired level of coolness. But what if you could automatically control your air conditioner from your mobile phone when you are a few blocks away from home? What if you could turn it OFF from wherever you are, if you discover you left it ON when leaving the house?" [...]
Arduino based digital power supply homemade vintage
"Arduino based digital supply See my last poroject on this link about another attempt that I had on digital power suplly. In that case, the TFT display made everything very slow so I had to use another type of display. In this case we use a simple LCD to print the values. The circuit is simple. We lower the voltage from 230V to around 26V AC, then we rectify it with a full bridge, then we use a buck converter to vary the output digitally. PART 1 - Schematic You have the schematic for this project below." [...]
Tide and Weather Clock
"Although you can buy analog tide clocks that have a single hand indicating whether the tide is high or low or somewhere in between, what I wanted was something that would tell me at what time low tide will be. I wanted something I could glance at quickly without having to turn it on, or push any buttons, or wait. And I wanted something with long battery life. So I used a TTGO T5 board, which is an ESP32-based board with a 2.13" e-paper display, connected to a TTL5110 chip. The TPL5110 turns on the T5 every 2.5 hours, and once a day the T5 downloads tide data from NOAA and weather data from OpenWeatherMap, displays the data on the e-paper, then tells the TPL5110 to turn the T5 off. " [...]
Makerspace NFC Part Management System
"Use NFC stickers to track electronic components with the use of a Particle Photon and a database back-end, along with a webpage interface. Imagine being the owner of a makerspace, where it is up to you to organize and track what you have in inventory. Sometimes your members might take components and not return them, or they bring their own stuff and then combine it with the spaces. This issue is why I have created an inventory management system that uses NFC and storage bins to organize and track components with the power of IoT. General Layout Each bin gets assigned a name, description, general type, and an NFC UID that corresponds with its sticker. Parts go into bins, and each part has a name, description, quantity, type, and which bin ID it belongs to." [...]
Arduino Quiz Buzzer
"Hey there! This is my first Instructable. The Quiz buzzer plans kicked off when my colleague, who also hosts a game show asked for people who could build a Quiz Buzzer. I took upon this project and with the help of few friends (Blaze and Errol) and Arduino i was able to accomplish this. Currently, this buzzer supports 2 players but can be easily extended to upto 9 Players by modifying the code and adding more Pushbuttons. It cost me about INR 1500 ($21) and with all the details, parts and plans i took about 3 hours to get it done." [...]
Dutch 8x8 Word Clock
"I know that I am not the first to make a word clock, using an Arduino. Still it was always something on my 'to do' list to make a Dutch one. For a different project I've bought a 'colorduino / rainbowduino / funduino' a long time ago to test something. This gave me the inspiration to make an 8 x 8 word clock. I noticed now that I am also not te first to make a 8 x 8 word clock and not the first to make a Dutch word clock. I couldn't find an other Dutch 8 x 8 word clock, so still a first?" [...]
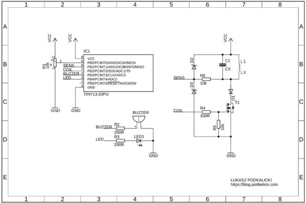
ATtiny13 - PI metal detector
"This experimental project shows how to build a simple PI (Pulse Induction) metal detector based on ATtiny13 / AVR microcontroller.My goals were to make a circuit as simple as possible and to use only popular / cheap electronic parts. The device has been tested with very small coil (55mm diameter, about 30 turns of 0.5 DNE) andonly 3V power supply. It’s my first design of PI metal detector and I’m really happy with the results! The prototype was able to detect little coins (6cm distance) and wires in the wall.The code is on Github, here. How It Works? Presented metal detector uses PI method togenerate a voltage spike in a search coil connected in parallel with capacitor.Next, ATtiny13 uses an Analog Comparator to measure a decay time to zero of resonant circuit.When a metal object nears the loop it will decreasetime it takes for the pulse to decay to zero." [...]
Faux Nixie Tube Clock
"I love retro tech. It's so much fun to play with older tech since they are usually larger and more aesthetic than modern equivalents. The only problem with old tech such as Nixie tubes is that they are rare, expensive, and generally difficult to work with. Since the library near me just got a laser cutter for the public to use, I knew I had to make a project to learn how to use it. What better thing to do than combine my passion for old tech with lasers. These LED "Nixie" tubes are much cheaper, less dangerous, and can be powered off of USB power.If you like this project consider voting for it in the Faux-Real Contest.The template I used for my PCB was provided by Connor Nishijima on github (https://github.com/connornishijima/lixie-arduino)My original inspiration for this was the version that Make did (https://makezine.com/projects/led-nixie-display/), but Connor's PCB was much cheaper to produce." [...]
Make Bluetooth Controlled Robot With Your Own GUI
"Hello friends after posing some craft project today i here came with a cool arduino project. It looks old concept externally but wait guys i have some twist here which makes this project unique. So what is unique here? So here i am going to show you how you can make your own Bluetooth robot with your own GUI yes friends here you can set controls in your own way. This is possible only due to the special type of software named remote xy. The remote xy provides you to design your own graphical user interface." [...]
Crickit Dancing Marionette Kit
"This project demonstrates how to build a robotic marionette that is controlled with four arcade-style buttons. The cardboard rig can be configured to control and animate any marionette, and draws inspiration from this Pinocchio marionette. This project is based around the CRICKIT robotics platform. Four buttons and four small servo motors are connected through CRICKIT to create a rig capable of animating any marionette you choose to use. " [...]
Spot Welder 1-2-3 Arduino Printed Circuit Board
"Some time ago I wrote an instructable where I explained how to control a spot welder in a sophisticated manner using Arduino and commonly available parts. Many people built the control circuit and I received quite some encouraging feedback. This is a circuit operating at mains voltage and high currents, so the quality of the build is important to guarantee safe operations. While it is ok to prototype the sport welder using a non permanent setup, if you plan to build and really use this a good PCB will help a lot to achieve both a professional and a safe result. Please read the first instructable, called Part I for short in the following, if you have not done so already. There is a lot of information there that will not be repeated here." [...]
OXGROW: Smart Aquaponics System
"It's a integrated cultivation of fish and plants. Co-operating a living ecosystem to help each other to grow based on NXP Rapid IoT. OXGROW is a Smart Aquaponics based on the NXP Rapid IoT Prototyping kit , In this Project we will show you how you can build a Smart Aquaponics system , it's include full step by step guide . What is Aquaponics? Simply, aquaponics is a integrated cultivation of fish and plants. Co-operating a living ecosystem to help each other to grow." [...]
Wirelessly-Charged Epoxy LED Cube Lamp
"This portable LED cube light is made from solid epoxy resin and is powered by a battery, so it has a ton of uses -- a mood light, a party light, a night light, etc. Basically, it is just fun and mesmerizing to watch :) As icing on the cake, it has a wireless charging receiver built in to it, making it 100% wireless. One of the primary motivations for this project was to try a wireless charging receiver in conjunction with a battery in an LED light. I've seen a lot of people add wireless charging transmitters to anything and everything, but haven't seen wireless charging receivers used in many projects, so I wanted to try one out. Make sure to check out the YouTube video at the top of this instructable, since often the video demonstration is helpful in understanding the instructions here. Since it has the wireless charging receiver, you can charge it with any Qi wireless charger (like those used for Androids and iPhones), or make your own custom wireless charging base to really take it up a notch." [...]
'No-Parts' Temperature Measurement with Arduino Pro Mini
"Most micro-controllers use a quartz crystal oscillator to drive the system clock, and their resonant frequency is reasonably stable with temperature variations. In high accuracy applications like real time clocks even that temperature variation can be compensated, and last year I devised a way to measure temperature by comparing a 1-second pulse from a DS3231 to the uncompensated 8Mhz oscillator on a Pro Mini. This good clock / bad clock method worked to about 0.01°C, but the coding was complicated, and it relied on the ‘quality’ of the cheap RTC modules I was getting from fleaBay – which is never a good idea. But what if you could read temperature better than 0.01°C using the Pro Mini by itself? The 328P watchdog timer is driven by a separate internal oscillator circuit running at about 110 kHz. This RC oscillator is notoriously bad at keeping time, because that on-chip circuit is affected by external factors like temperature." [...]
All In One Plant Monitoring System
"A Bolt IoT project which gives you timely updates of your plant moisture and sunlight levels, along with alerts if any. In our day-to-day life, we often forget to water and take care of our plants. Therefore I thought to make a project which will give us notifications on our phones about our plant's status on it's moisture content and intensity of sunlight falling on the plant at regular time intervals along with it's Intensity graphs to determine the best timings for our plant to receive sunlight. " [...]
open source driving agent
"Welcome to openpilot openpilot is an open source driving agent. Currently, it performs the functions of Adaptive Cruise Control (ACC) and Lane Keeping Assist System (LKAS) for selected Honda, Toyota, Acura, Lexus, Chevrolet, Hyundai, Kia. It's about on par with Tesla Autopilot and GM Super Cruise, and better than all other manufacturers. The openpilot codebase has been written to be concise and to enable rapid prototyping. We look forward to your contributions - improving real vehicle automation has never been easier. " [...]
How to Write Assembly Instructions for Programming a 32-bit ARM Core with a Raspberry Pi
"This article explores the basic instructions needed to program a 32-bit ARM core, while building a foundational understanding of the micro-architecture. Assembly has a bad rap in today's modern tech culture. Due to large amounts of RAM and processing power, high-level languages like C# and Python have paved the way for huge levels of abstraction. In some cases, this has vastly improved productivity, yet in others has left an entire generation of programmers oblivious to what their code actually does. In this article, we'll use the foundation in assembly that you can build off of, while using one of the most widespread architectures there is. That being said, this article is targeted for those with little experience writing low-level code." [...]
Building the ultimate USB power distribution system
"I’ve started to accumulate many devices and tools that use 5V power sources, typically a USB-style cable with either a micro-usb plug or a barrel plug at the other end. In addition to my typical chargeable handheld devices like my iphone and ipad and my kindle and my fitbit, there’s my Eakins inspection camera / microscope and various raspberry pi projects. Rather than get out a separate wall-wart or use my benchtop variable supply, for many projects it is handy to just plug in to a USB bus. My goals include: 1. The ability to switch each device on/off with a rocker or toggle switch 2. Current limiting capability via a fuse or similar device 3." [...]
That's all Folks!


